网站首页
无障碍阅读 网站支持IPv6

长者专区

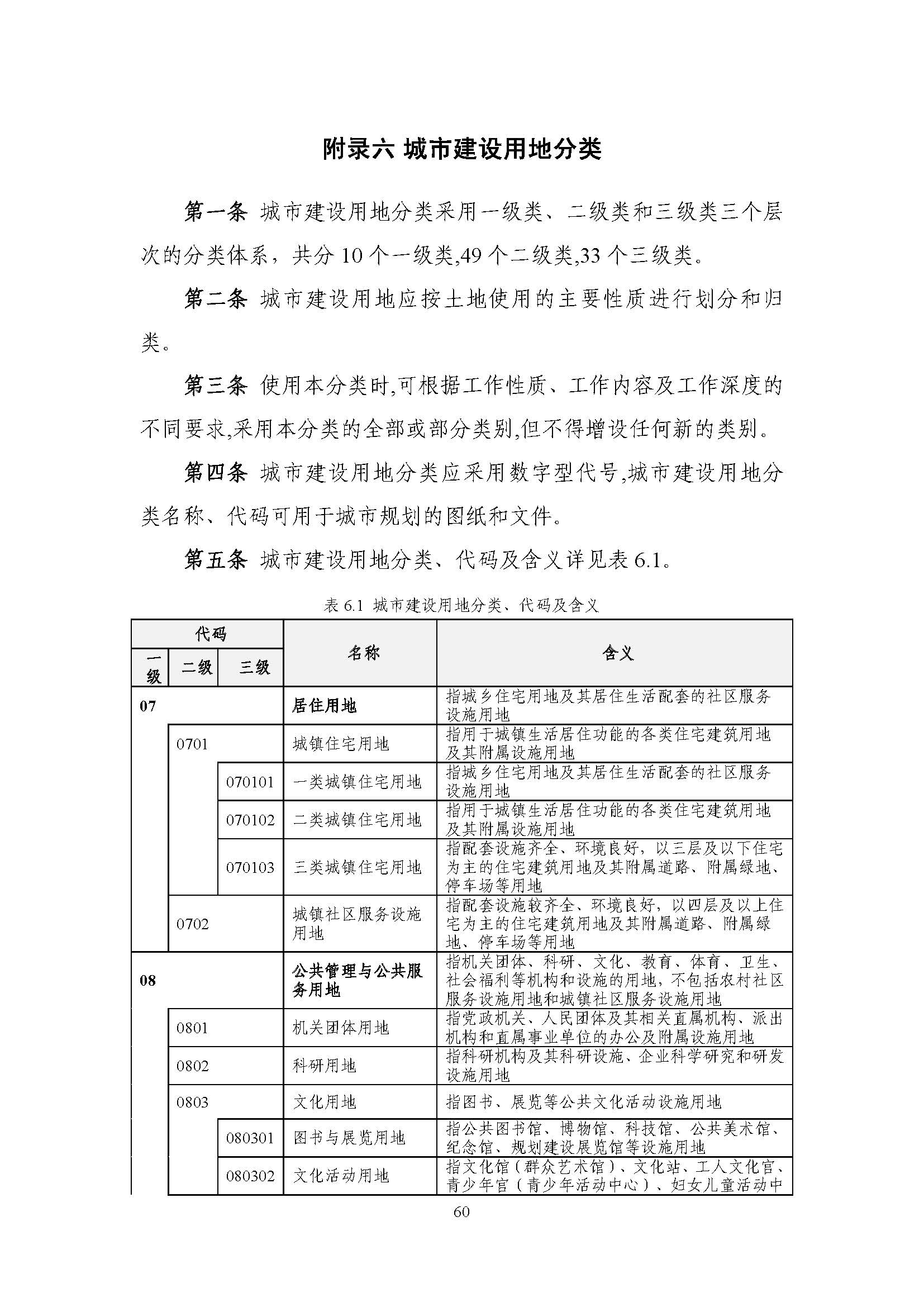
遂宁市人民政府办公室关于印发《遂宁市城市规划管理技术规定 (2025修订版)》的通知

2025-11-17 09:08 字体: [ ] 颜色: [ ] 来源:


遂府办发〔202511


遂宁市人民政府办公室

关于印发《遂宁市城市规划管理技术规定

2025修订版)》的通知

 

各县(市、区)人民政府,市直园区管委会,市直有关部门:

《遂宁市城市规划管理技术规定(2025修订版)》已经市政府同意,现印发给你们,请认真贯彻执行。

           


遂宁市人民政府办公室

20251113



扫一扫在手机打开当前页

主办:遂宁市人民政府办公室 (0825-2312860)

网站维护:遂宁市大数据中心 (0825-2689313)

Baidu
map