政府信息公开

遂宁市第八届人民代表大会常务委员会公告(第3号)

来源:遂宁市文化广播电视和旅游局[官网] 发布时间:2023-04-24 09:55 浏览次数: 字体: [ ] 打印















扫一扫在手机打开当前页
Baidu
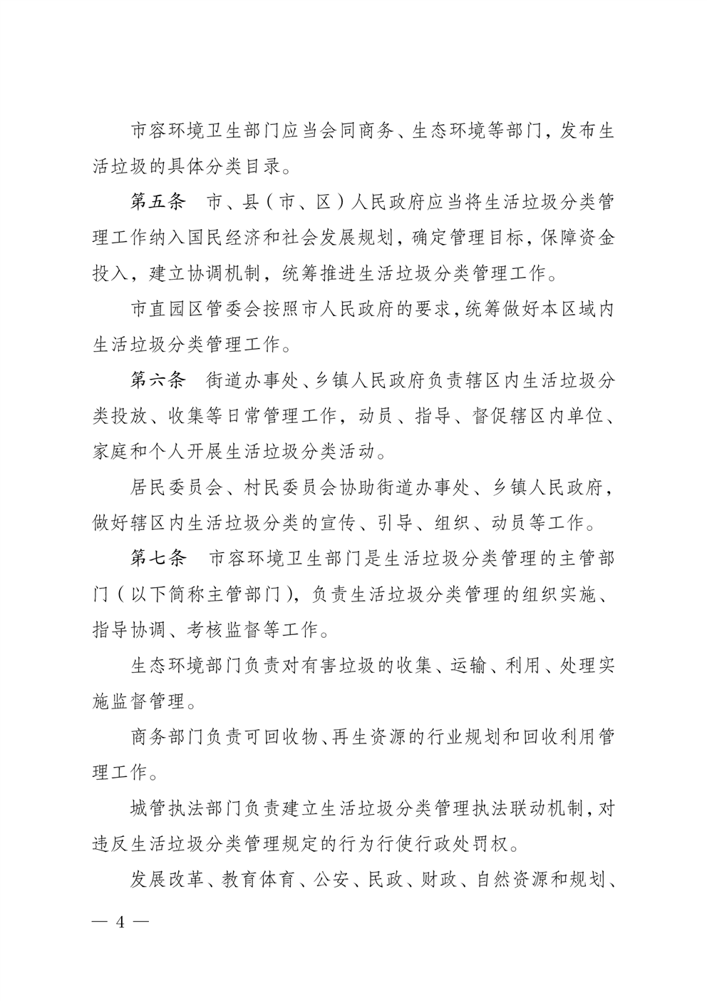
map