政府信息公开

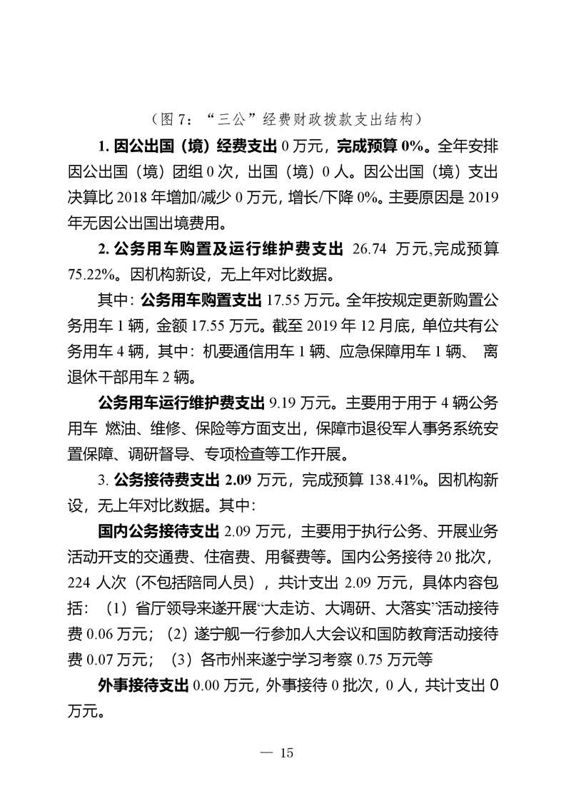
2019年度四川省遂宁市退役军人事务局汇总部门决算

来源:遂宁市退役军人事务局 发布时间:2020-09-23 08:52 浏览次数: 字体: [ ] 收藏 打印





































扫一扫在手机打开当前页
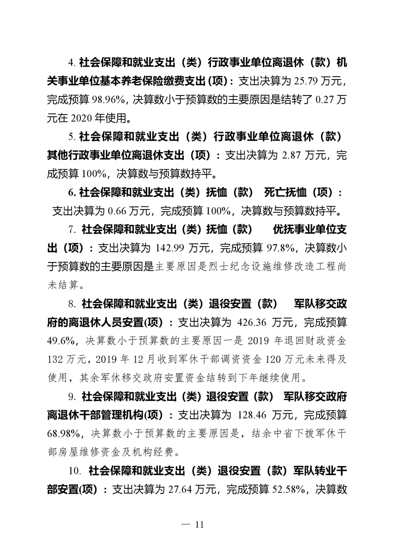
Baidu
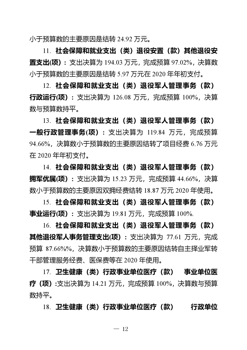
map