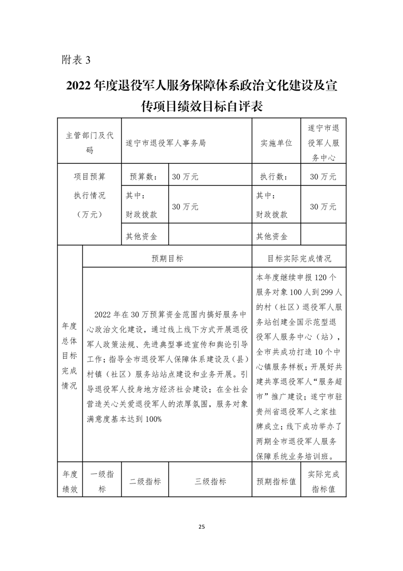
2022年度遂宁市退役军人服务中心单位决算
来源:遂宁市退役军人服务中心
发布时间:2023-08-24 15:52
浏览次数:
字体: [
大
中
小
]
收藏
收藏
打印
附件:
2022年决算公开表.xls
扫一扫在手机打开当前页
map