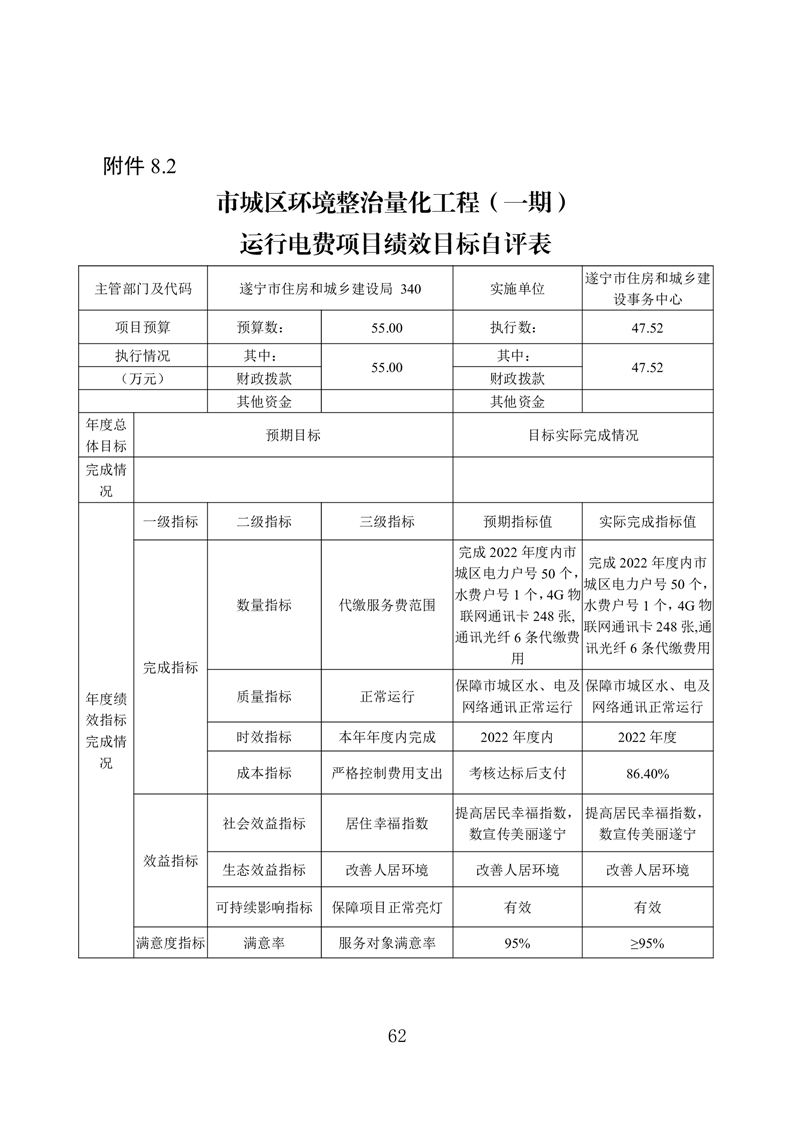
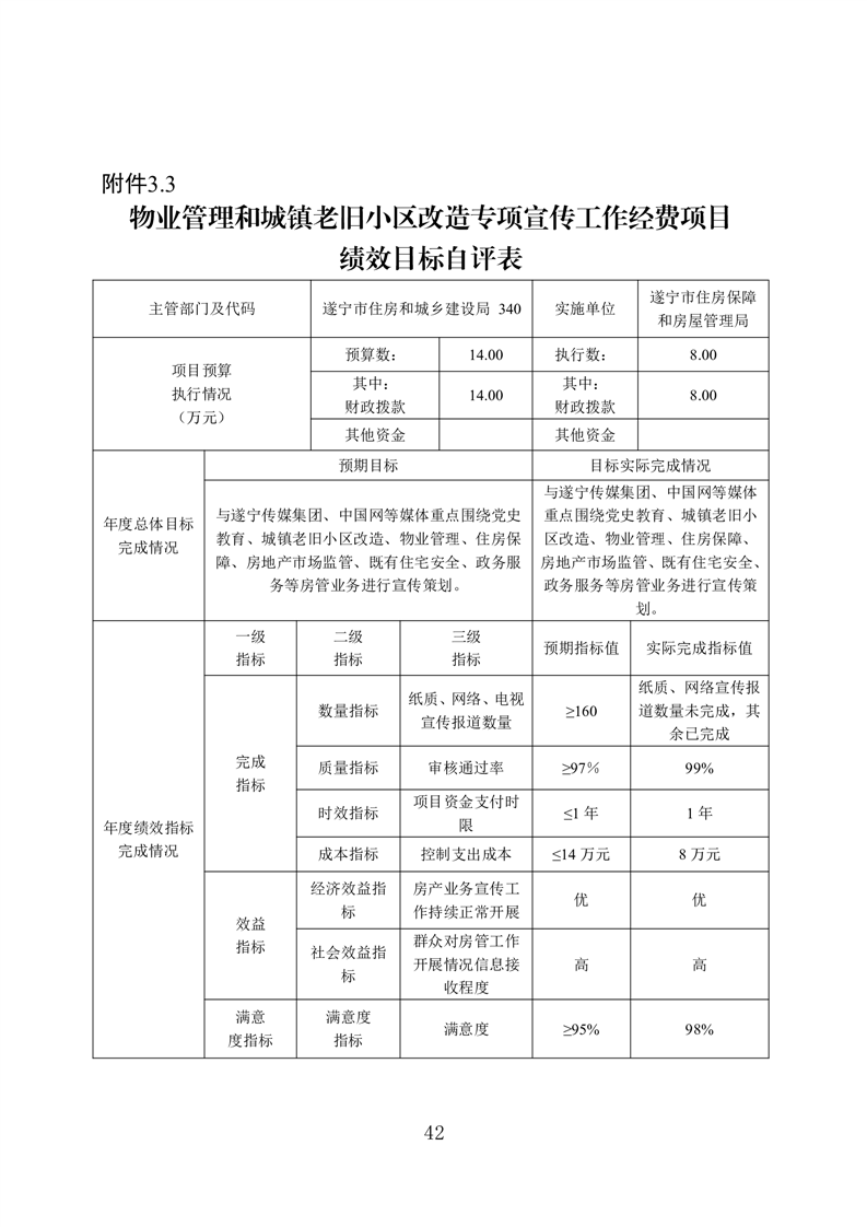
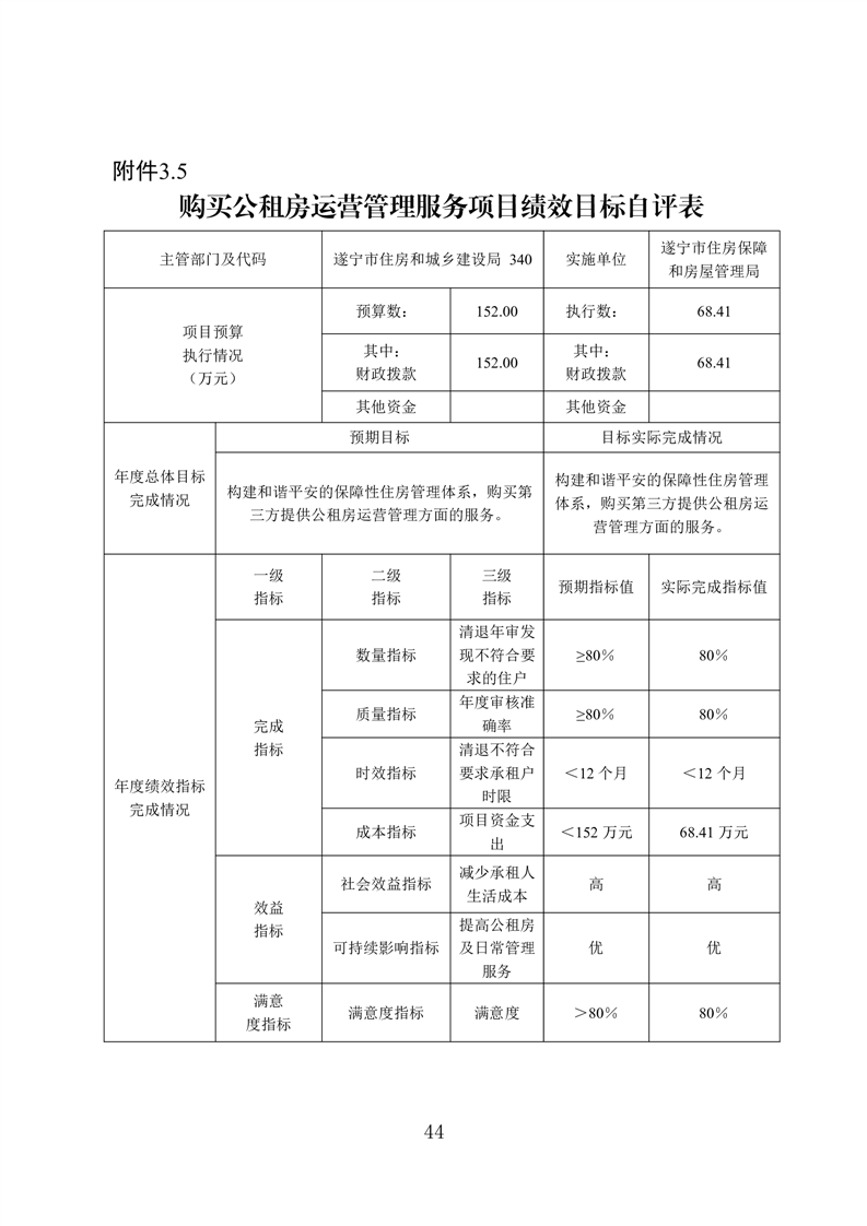
遂宁市住房和城乡建设局2022年部门决算编制说明
来源:遂宁市住房和城乡建设局
发布时间:2023-08-24 20:34
浏览次数:
字体: [
大
中
小
]
收藏
收藏
打印
附件:
附表:四川省遂宁市住房和城乡建设局.xls
附件:四川省遂宁市住房和城乡建设局专项预算项目支出绩效自评报告.zip
扫一扫在手机打开当前页
map