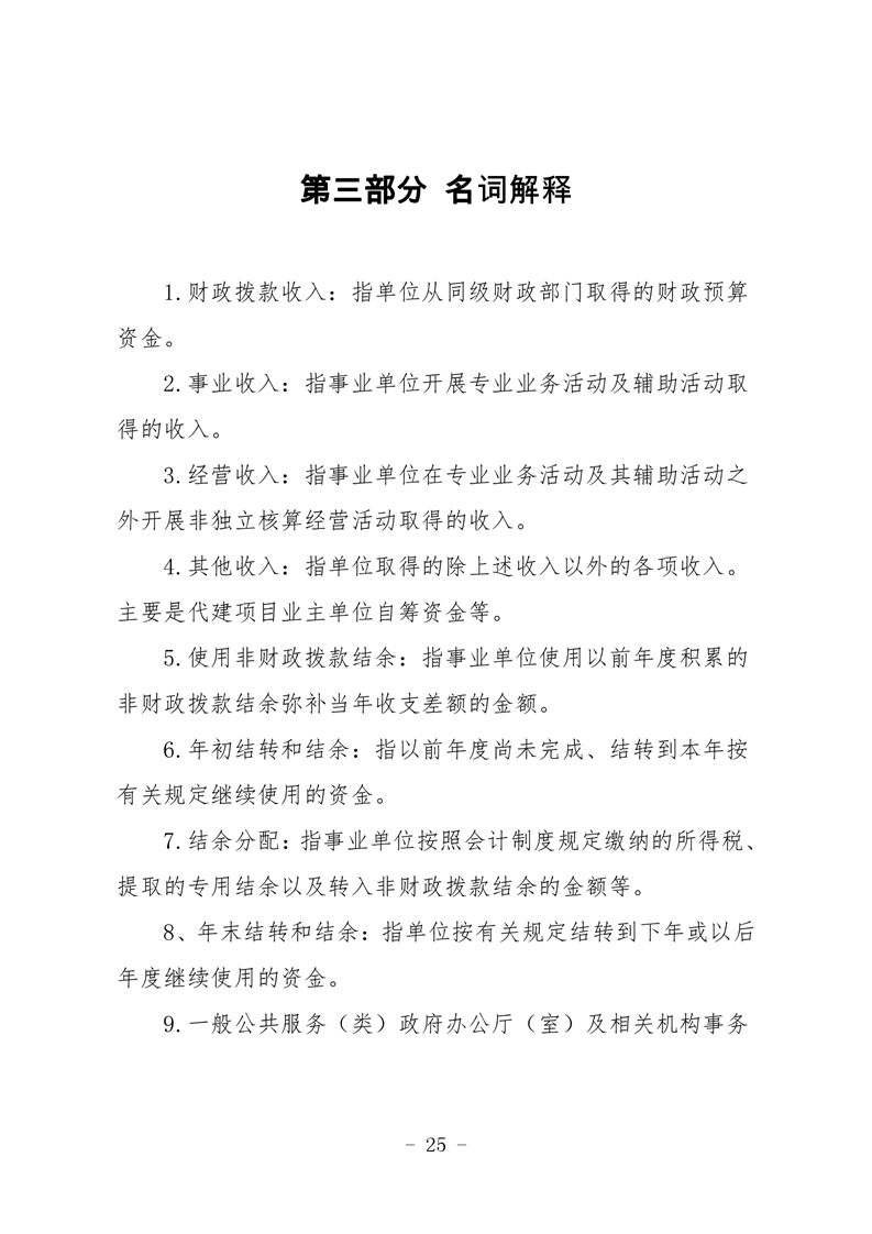
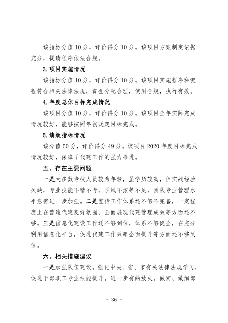
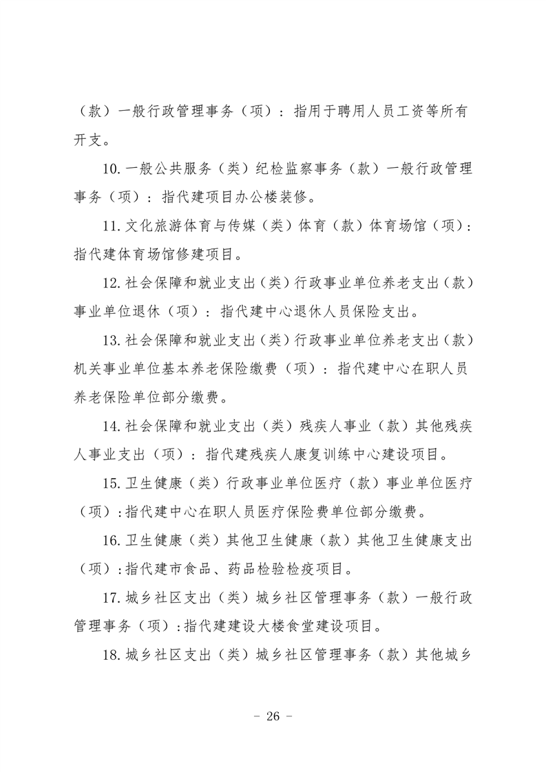
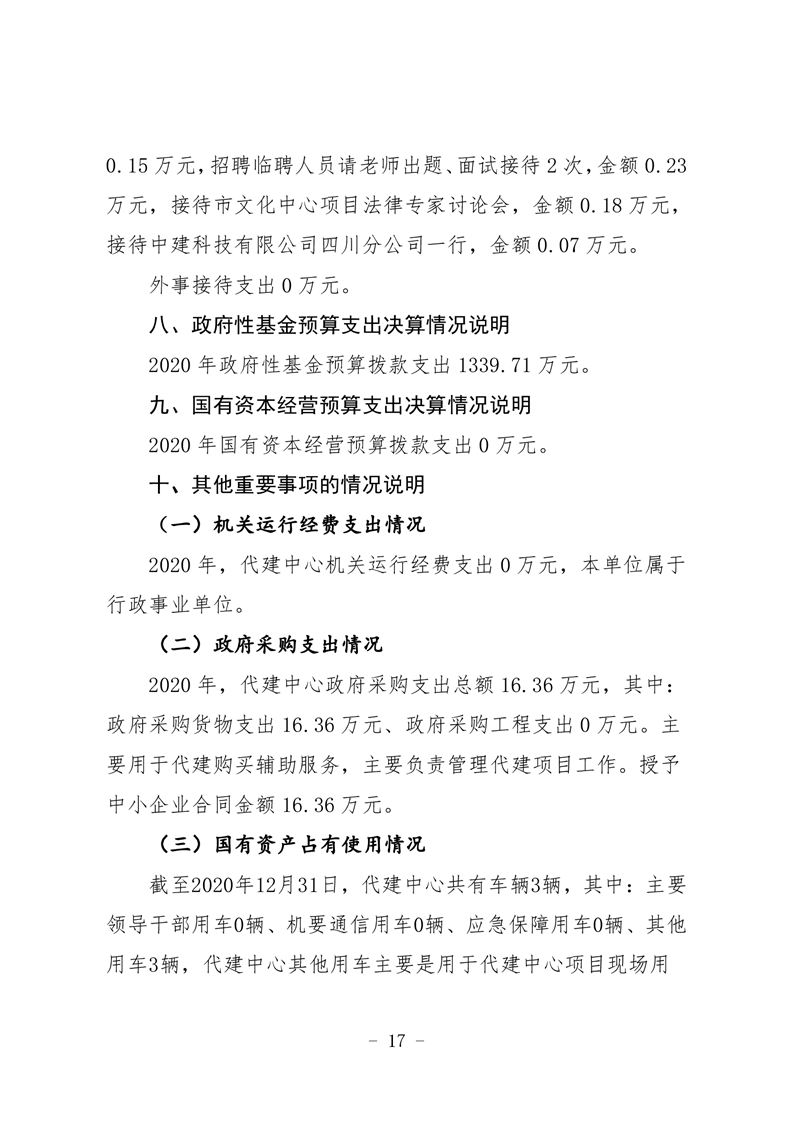
政府信息公开

遂宁市政府投资非经营性项目代建中心2020年部门决算

来源:遂宁市住建局 发布时间:2021-08-26 09:22 浏览次数: 字体: [ ] 收藏 打印






































扫一扫在手机打开当前页
Baidu
map