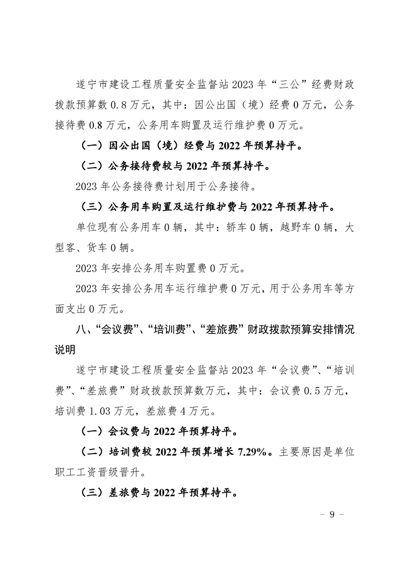
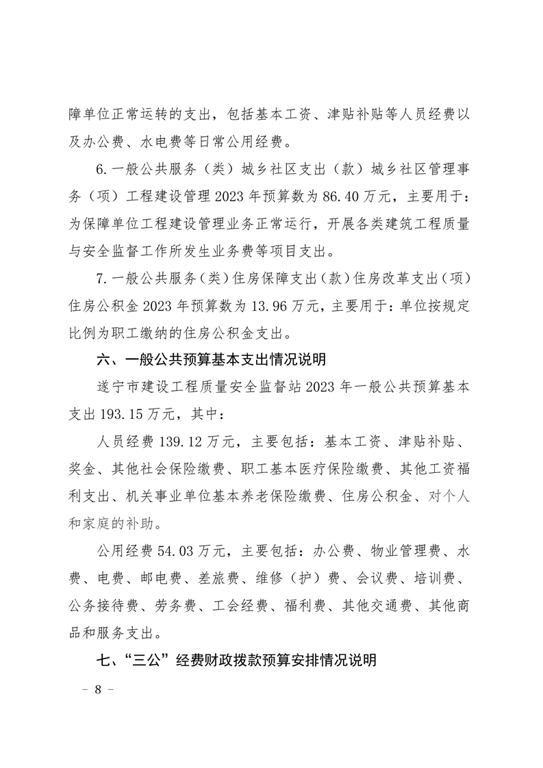
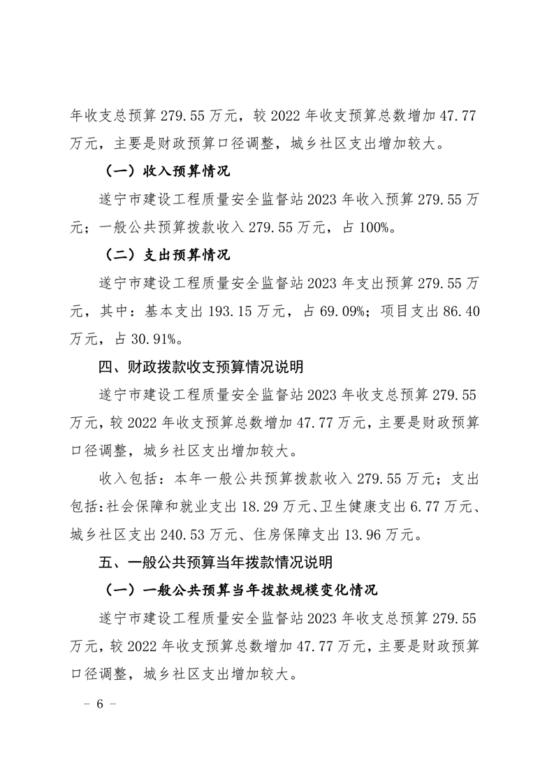
政府信息公开

遂宁市建设工程质量安全监督站2023年单位预算

来源:遂宁市住房和城乡建设局 发布时间:2023-02-08 08:54 浏览次数: 字体: [ ] 收藏 打印


























扫一扫在手机打开当前页
Baidu
map