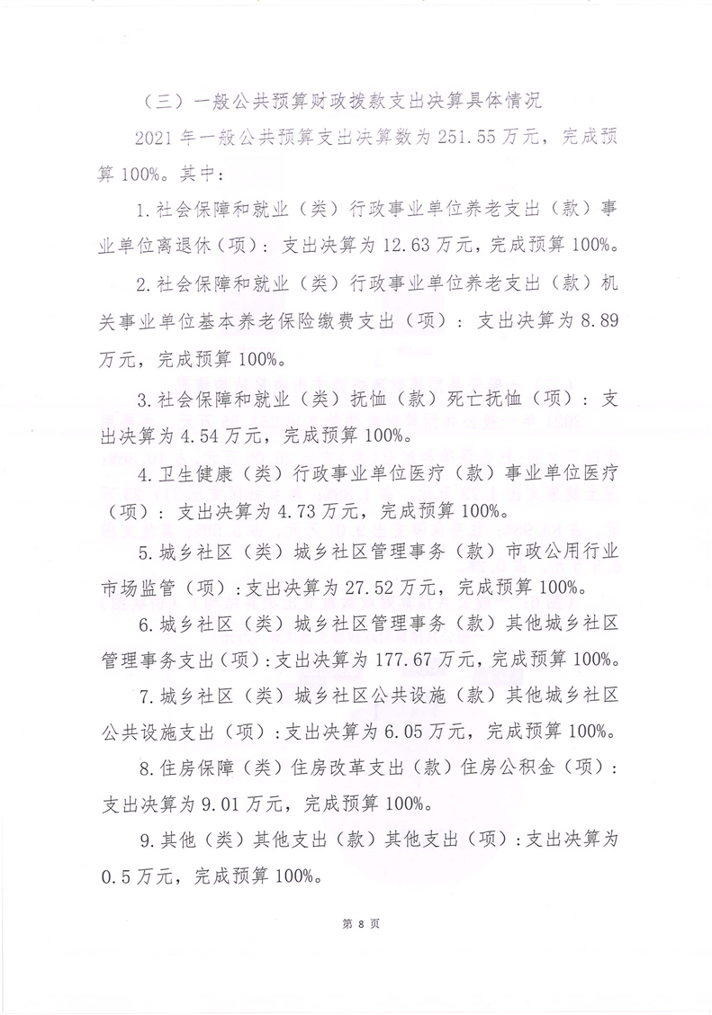
遂宁市住房和城乡建设事务中心2021年单位决算公开编制说明
来源:遂宁市住房和城乡建设局
发布时间:2022-09-09 15:23
浏览次数:
字体: [
大
中
小
]
收藏
收藏
打印
附件:
附件2:2021年事务中心决算公开编制说明(1)_20230920094939.pdf
附件2:2021年事务中心决算公开编制说明(改).docx
扫一扫在手机打开当前页
map