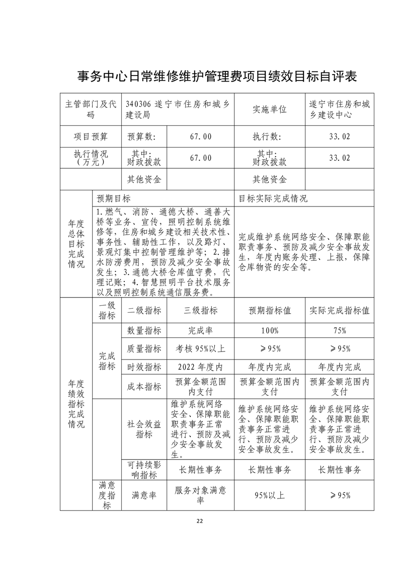
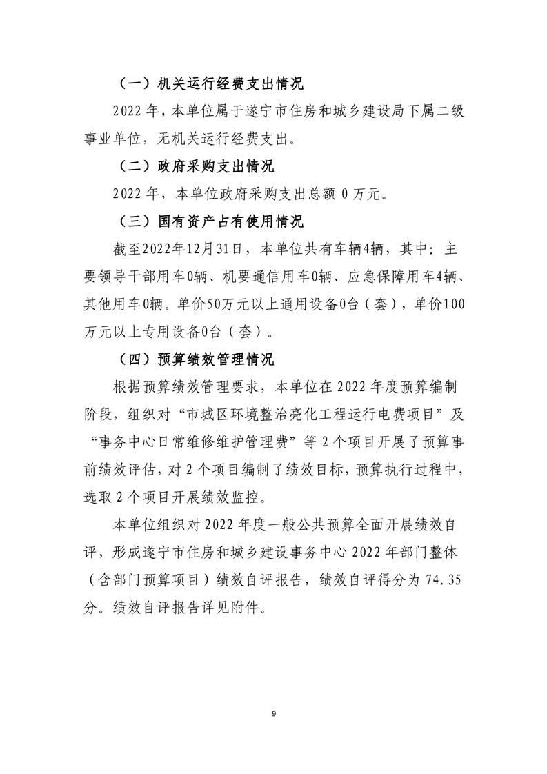
遂宁市住房和城乡事务中心2022年单位决算编制说明
来源:遂宁市住房和城乡建设局
发布时间:2023-08-25 12:24
浏览次数:
字体: [
大
中
小
]
收藏
收藏
打印
附件:
附件3:2022年度部门决算公开(城乡建设事务中心)改.xls
扫一扫在手机打开当前页
map