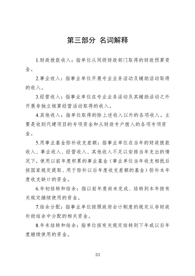
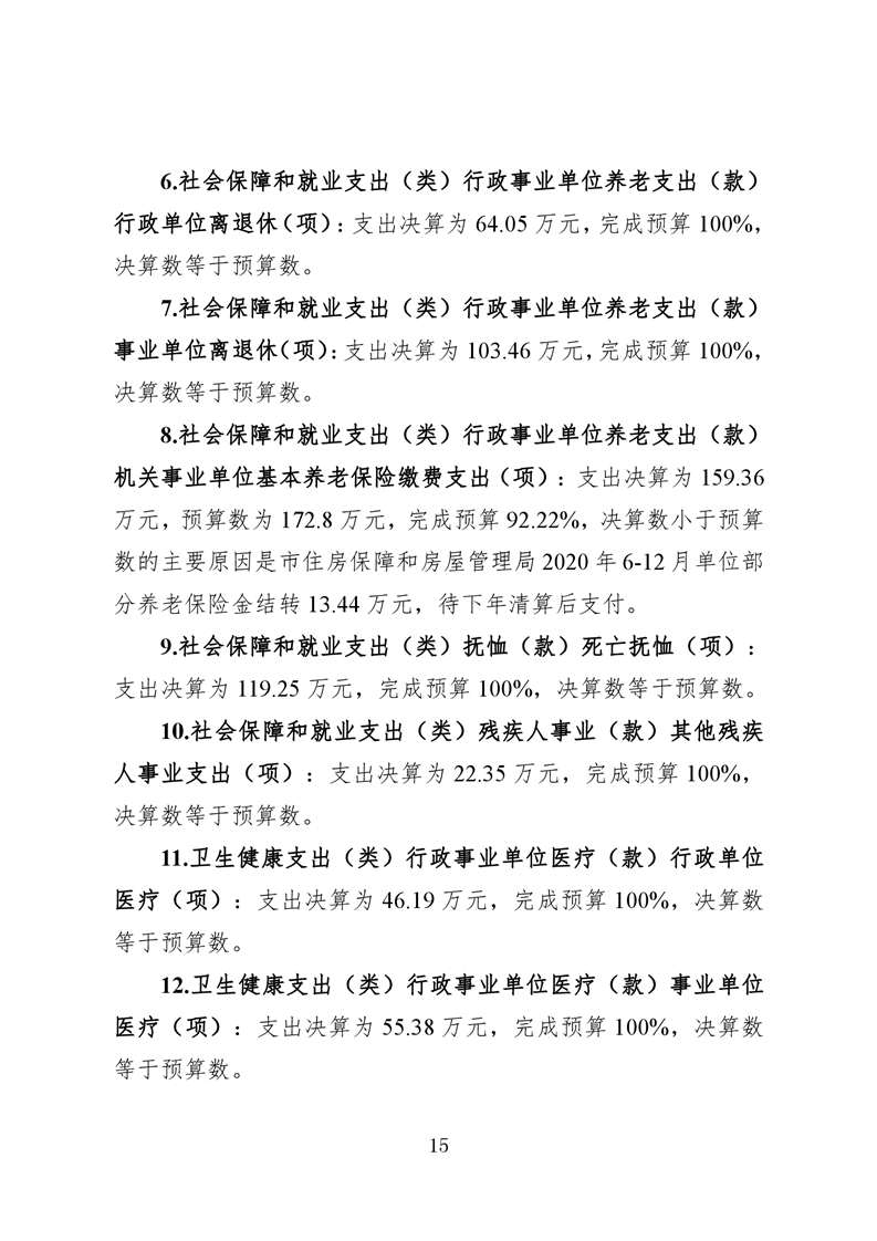
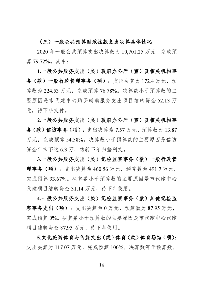
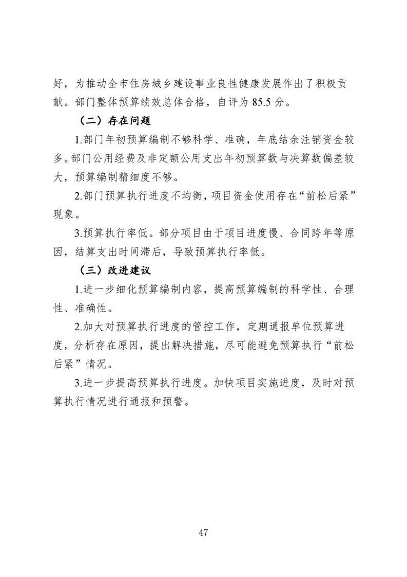
政府信息公开

遂宁市住房和城乡建设局(汇总)2020年部门决算编制说明

来源:遂宁市住建局 发布时间:2021-08-26 09:11 浏览次数: 字体: [ ] 收藏 打印


































































扫一扫在手机打开当前页
Baidu
map