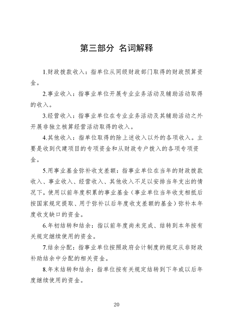
政府信息公开

遂宁市住房和城乡建设局(汇总)2021年部门决算编制说明

来源:遂宁市住房和城乡建设局 发布时间:2022-09-02 16:09 浏览次数: 字体: [ ] 收藏 打印
































































扫一扫在手机打开当前页
Baidu
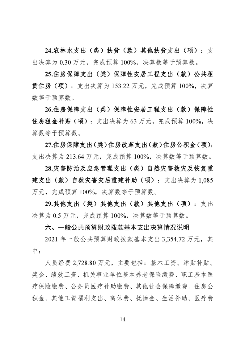
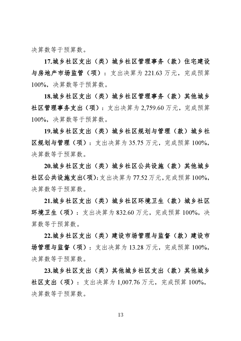
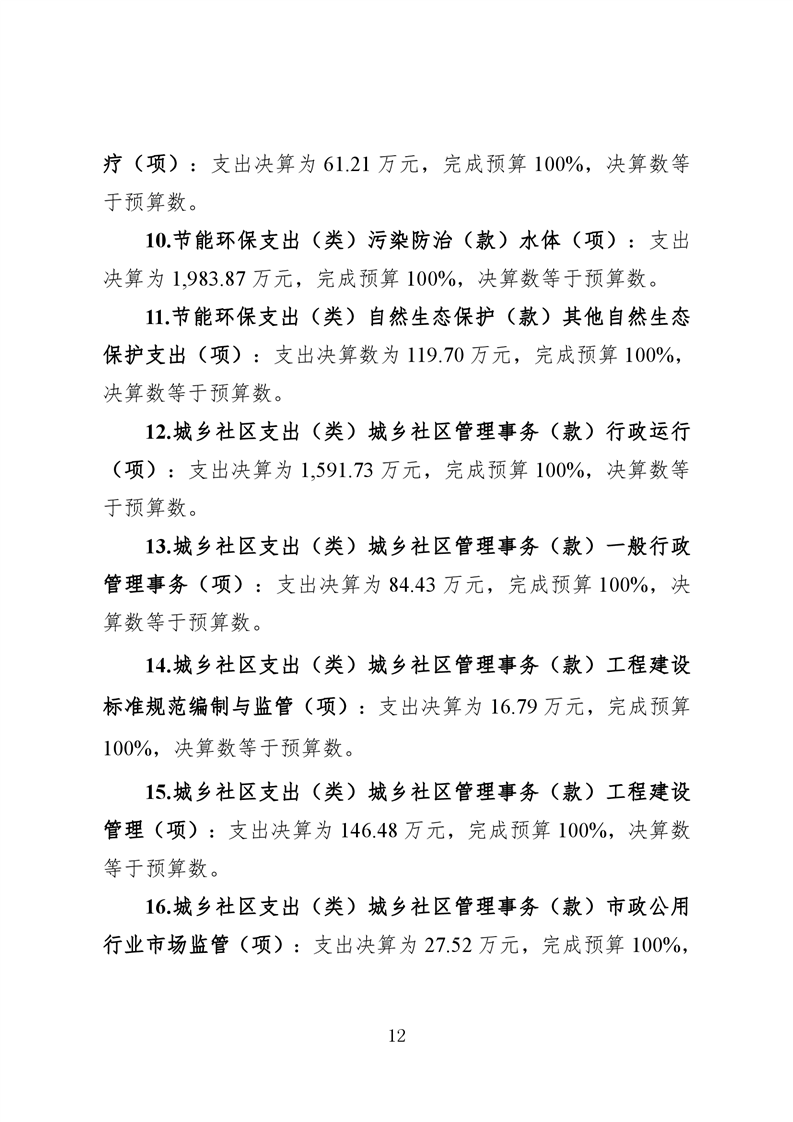
map