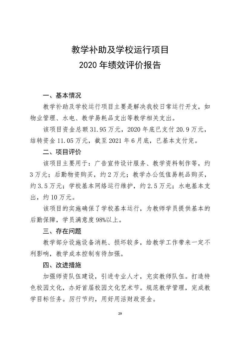
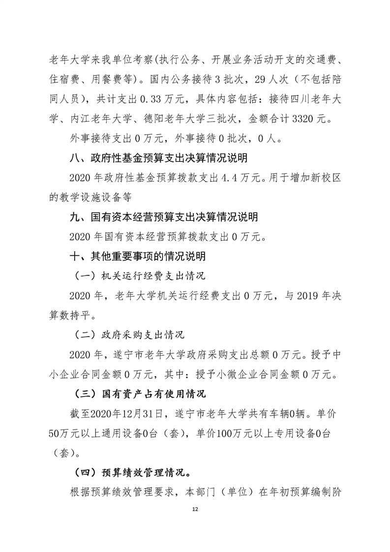
政府信息公开

遂宁市老年大学2020年度部门决算编制说明

来源:遂宁市民政局 发布时间:2021-08-18 17:37 浏览次数: 字体: [ ] 收藏 打印


































扫一扫在手机打开当前页
Baidu
map