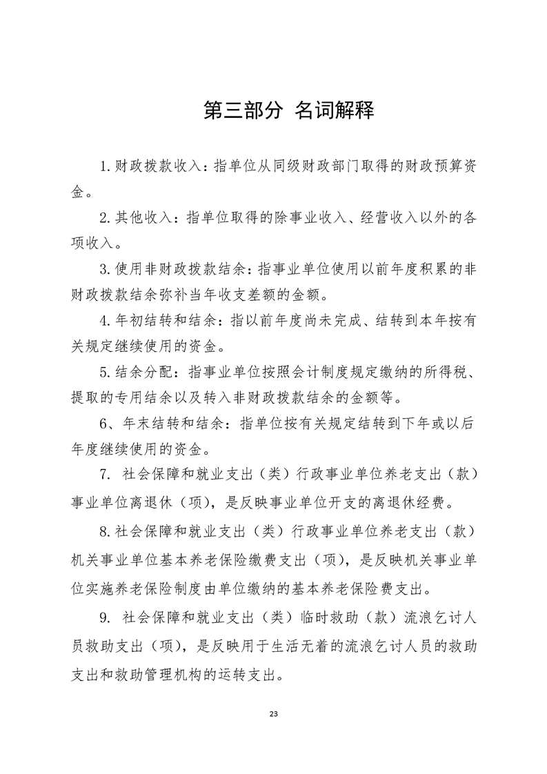
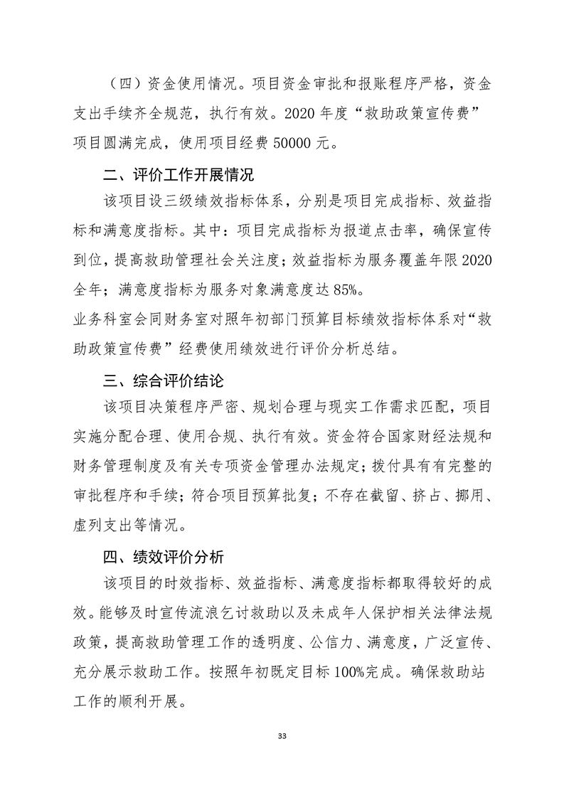
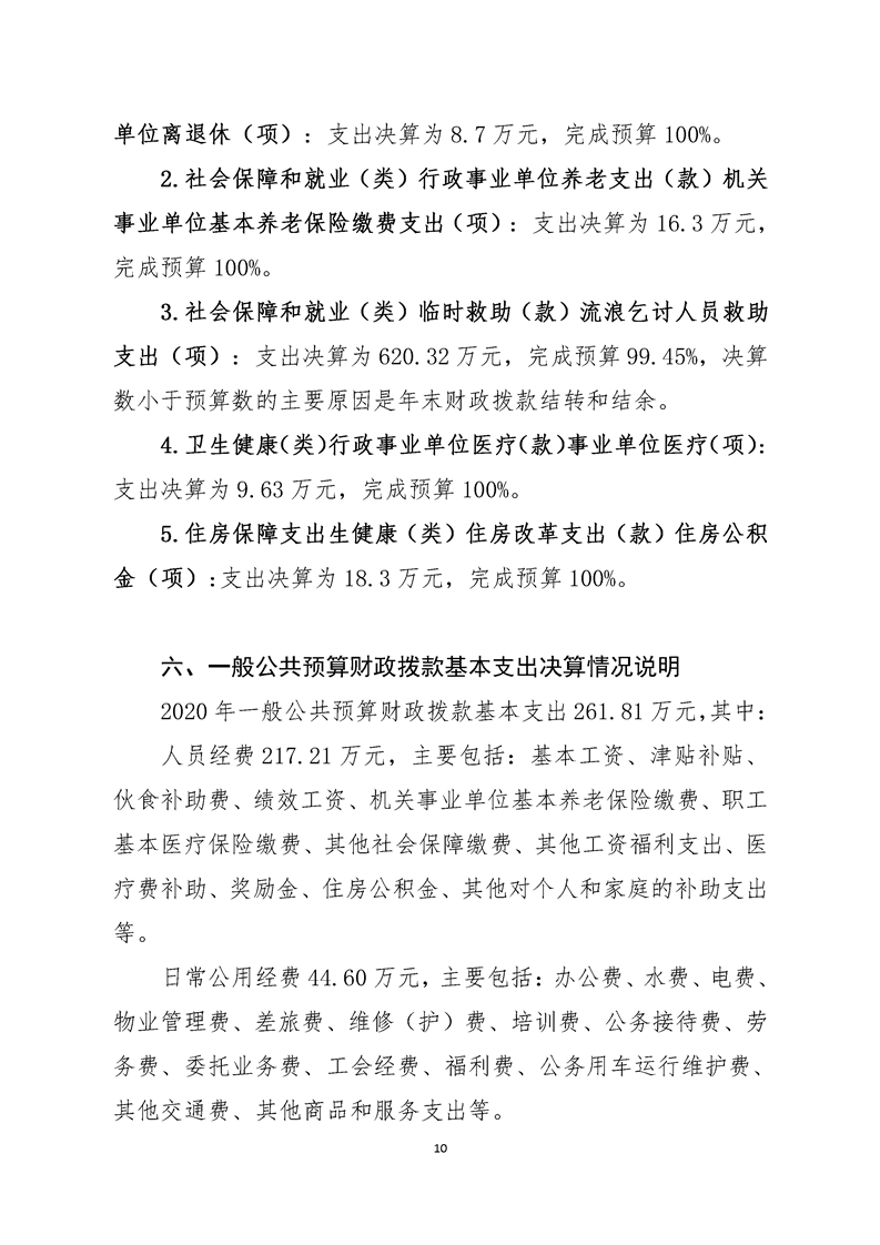
政府信息公开

2020年度四川省遂宁市救助管理站部门决算

来源:遂宁市民政局 发布时间:2021-08-18 18:04 浏览次数: 字体: [ ] 收藏 打印










































扫一扫在手机打开当前页
Baidu
map