2020年度四川省遂宁市殡葬服务中心部门决算
来源:遂宁市民政局
发布时间:2021-08-19 17:41
浏览次数:
字体: [
大
中
小
]
收藏
收藏
打印
附件:
附件:2020年部门决算公开表(遂宁市殡葬服务中心).xls
扫一扫在手机打开当前页
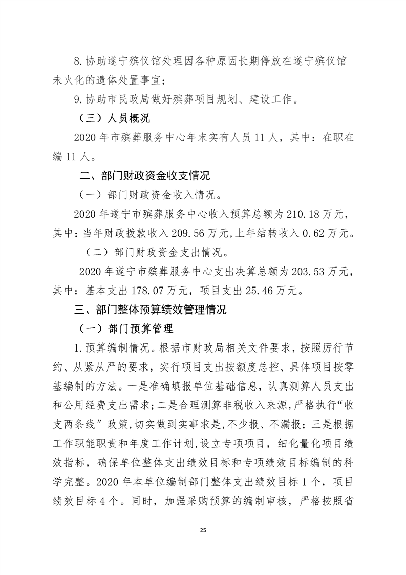
map