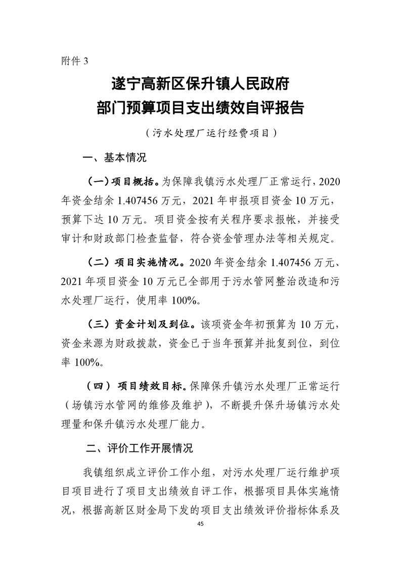
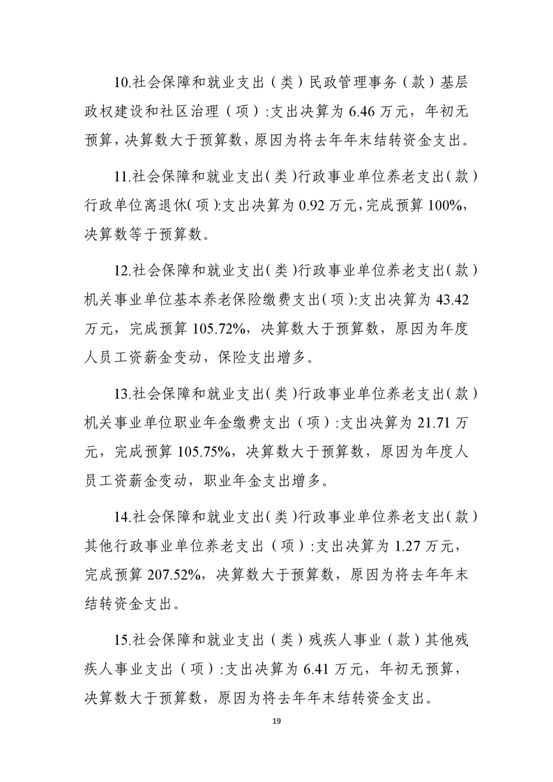
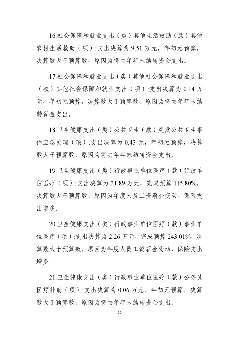
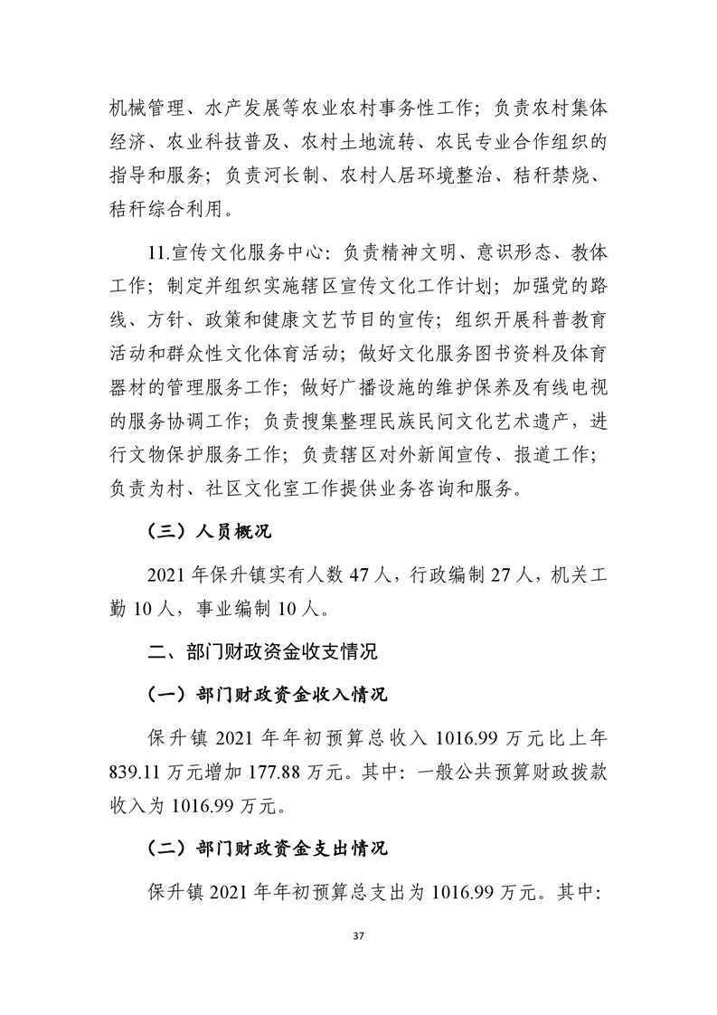
政府信息公开

2021年四川省遂宁市船山区保升镇人民政府部门决算

来源:四川遂宁高新技术产业园区 发布时间:2022-09-02 16:16 浏览次数: 字体: [ ] 收藏 打印























































扫一扫在手机打开当前页
Baidu
map