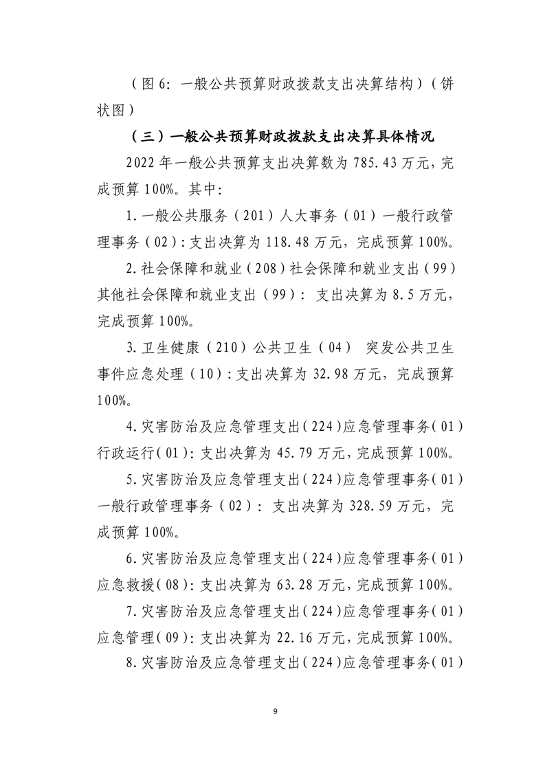
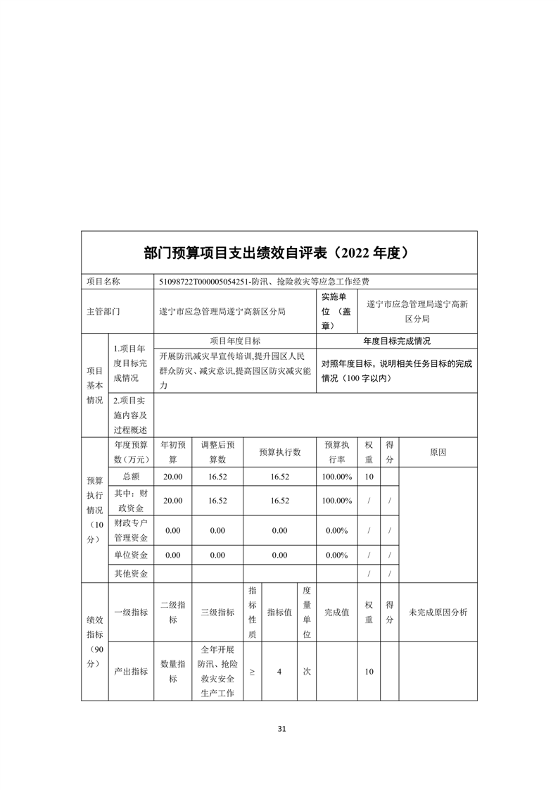
2022年度遂宁市应急管理局高新区分局决算
来源:四川遂宁高新技术产业园区
发布时间:2023-09-01 16:08
浏览次数:
字体: [
大
中
小
]
收藏
收藏
打印
附件:
遂宁市应急管理局遂宁高新区分局2022年度决算公开表.xls
扫一扫在手机打开当前页
map