今天是:2025年12月07日
繁
适老模式
无障碍浏览
公众用户空间
搜索
首页
新闻中心
领导介绍
政府信息公开
投资高新
最新动态
招引方向
招商政策
企业信息
投资环境
落地导航图
办事服务
政民互动
专题专栏
信息公开
/
法定主动公开内容
/
财政预决算
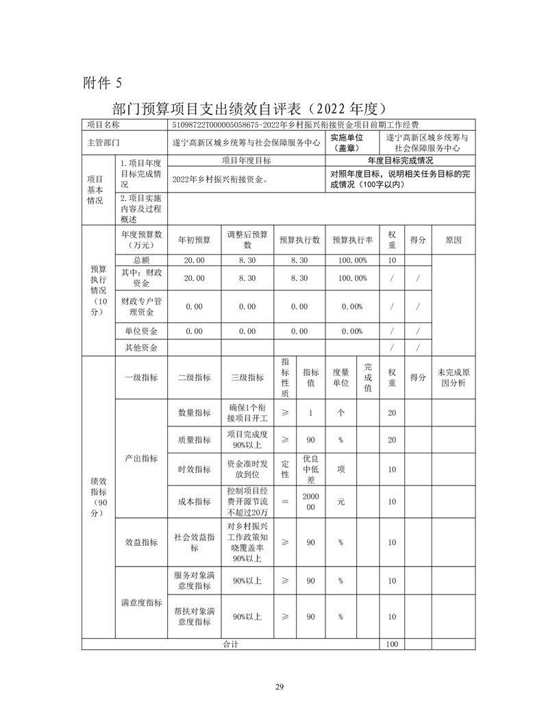
2022年度遂宁高新区城乡统筹与社会保障服务中心决算
来源:四川遂宁高新技术产业园区
发布时间:2023-09-01 14:35
阅读:
字体: [
大
中
小
]
打印
分享:
附件:
遂宁高新区城乡筹筹与社会保障服务中心2022年度决算公开表.xls
map