今天是:2025年12月07日
繁
适老模式
无障碍浏览
公众用户空间
搜索
首页
新闻中心
领导介绍
政府信息公开
投资高新
最新动态
招引方向
招商政策
企业信息
投资环境
落地导航图
办事服务
政民互动
专题专栏
信息公开
/
法定主动公开内容
/
财政预决算
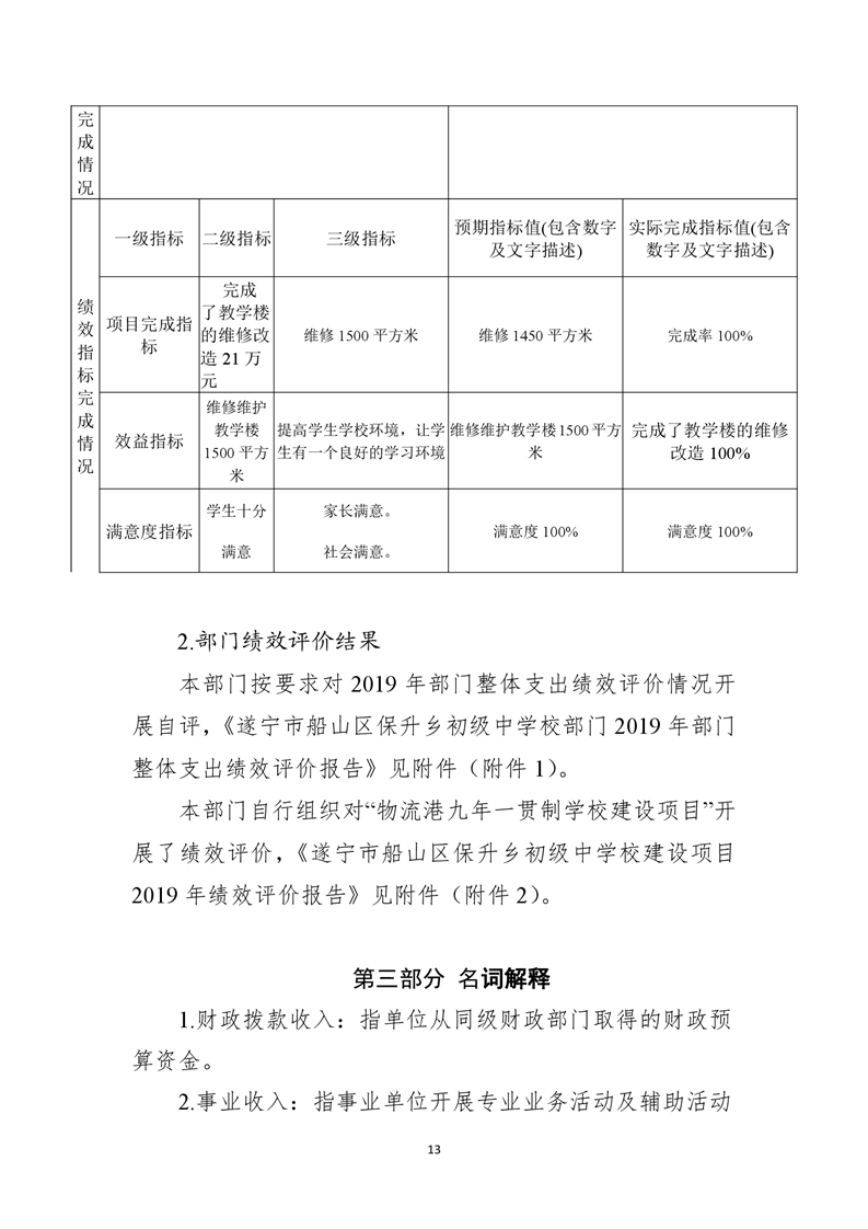
2019年度四川省遂宁市船山区保升乡初级中学校 部门决算
来源:遂宁高新区
发布时间:2020-09-17 00:00
阅读:
字体: [
大
中
小
]
打印
分享:
附件:
四川省遂宁市船山区保升乡初级中学校2019年部门决算附表.XLS
map