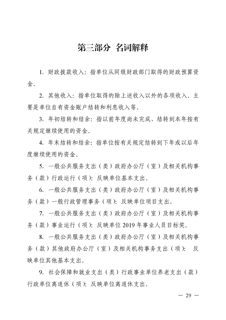
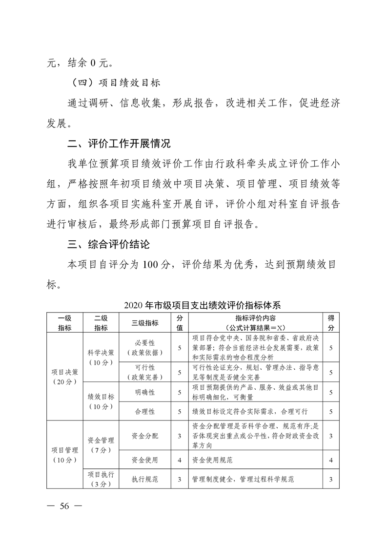
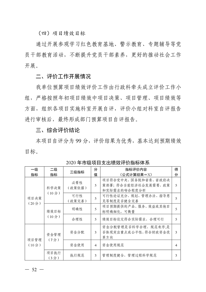
预决算及“三公”经费
2020年度四川省遂宁市人民政府办公室部门决算(本级)
来源:市政府办公室
发布时间:2021-08-25 15:07
浏览次数:
字体: [
大
中
小
]
打印
附件:
附件2:四川省遂宁市人民政府办公室2020年度部门决算公开表(本级).xls
附件1:四川省遂宁市人民政府办公室2020年度部门决算批复表(本级).xls
扫一扫在手机打开当前页
map