政府信息公开
预决算及“三公”经费

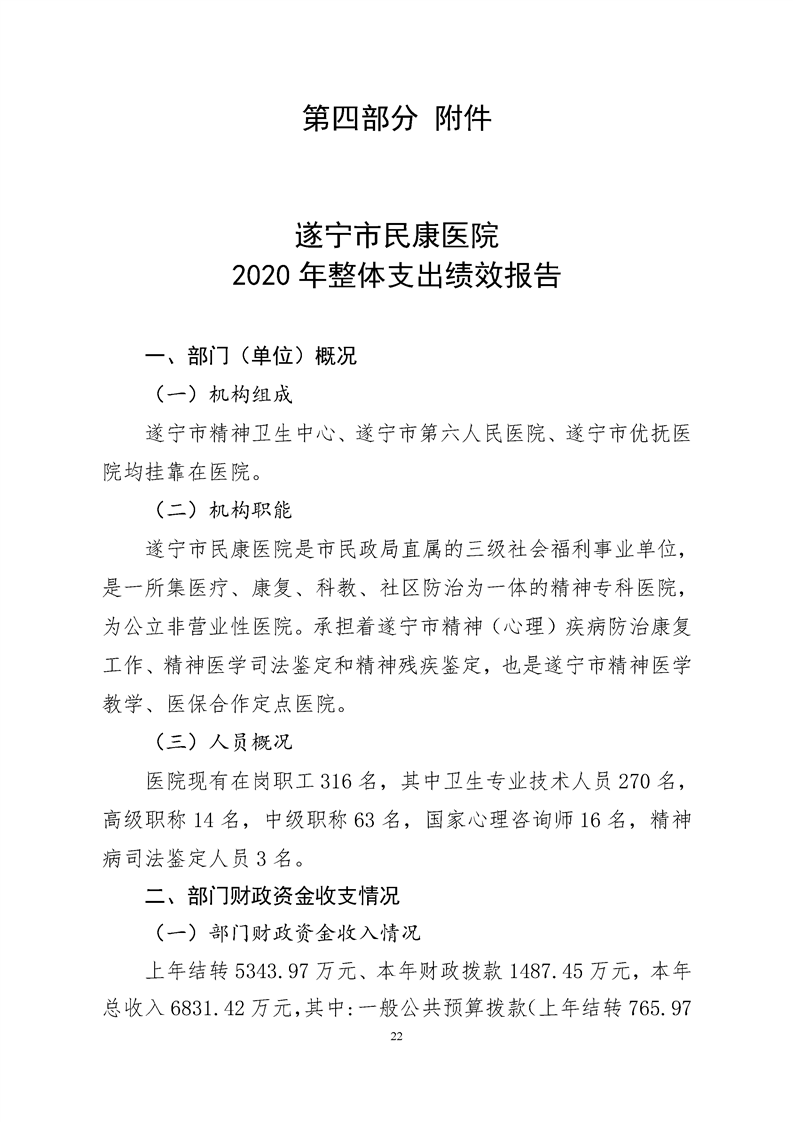
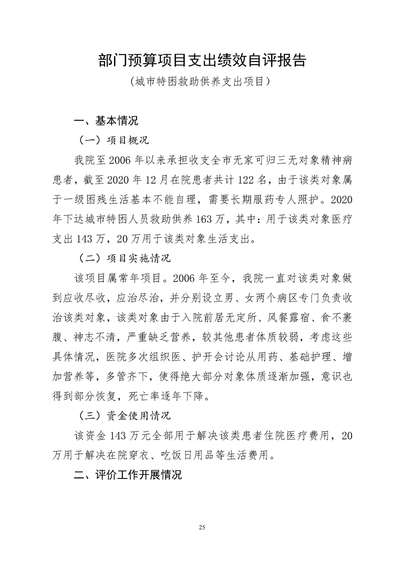
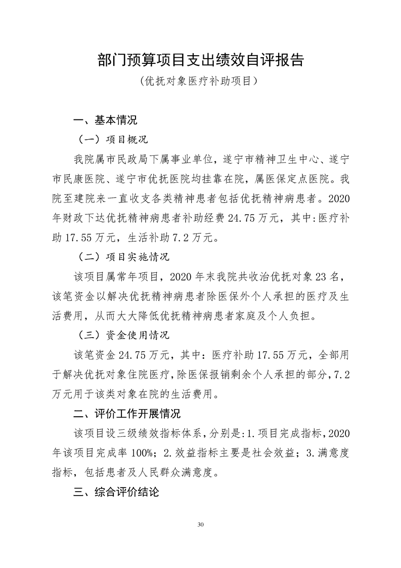
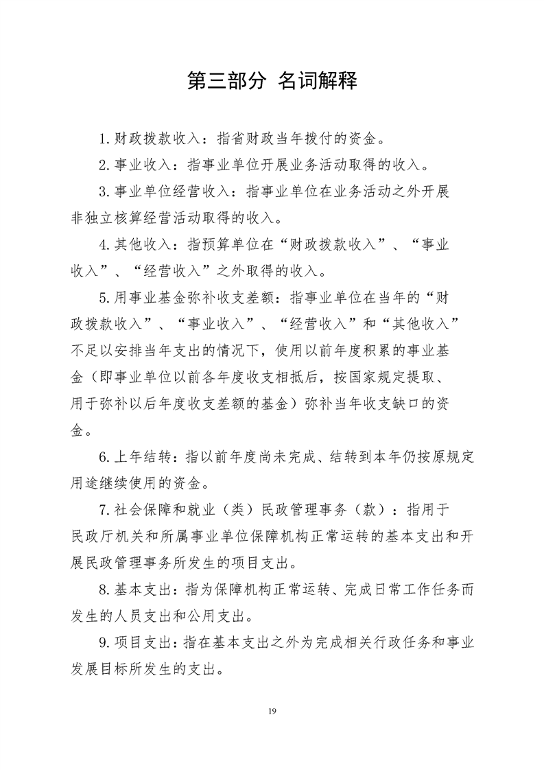
2020年度四川省遂宁市民康医院部门决算

来源:市民政局 发布时间:2021-08-19 18:00 浏览次数: 字体: [ ] 打印

































扫一扫在手机打开当前页
Baidu
map