政府信息公开
预决算及“三公”经费

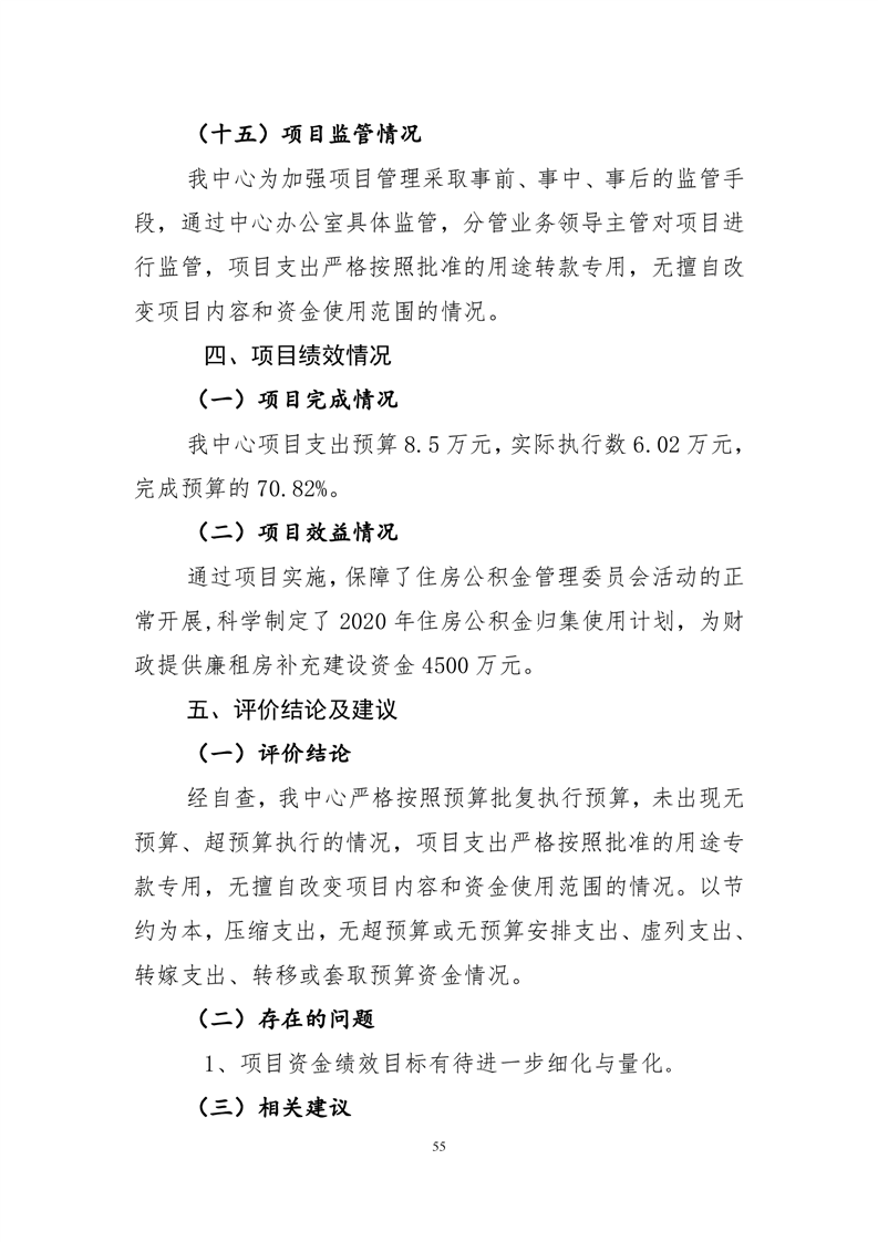
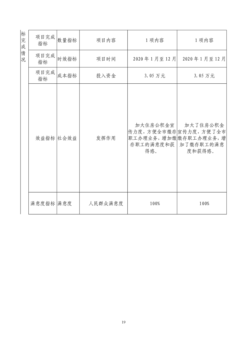
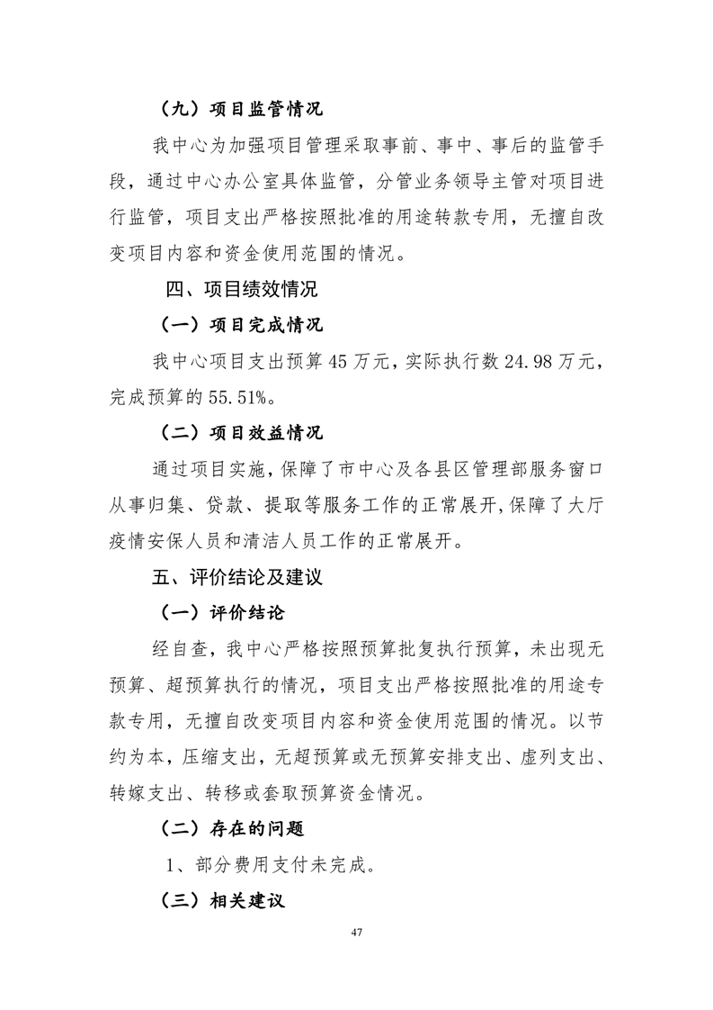
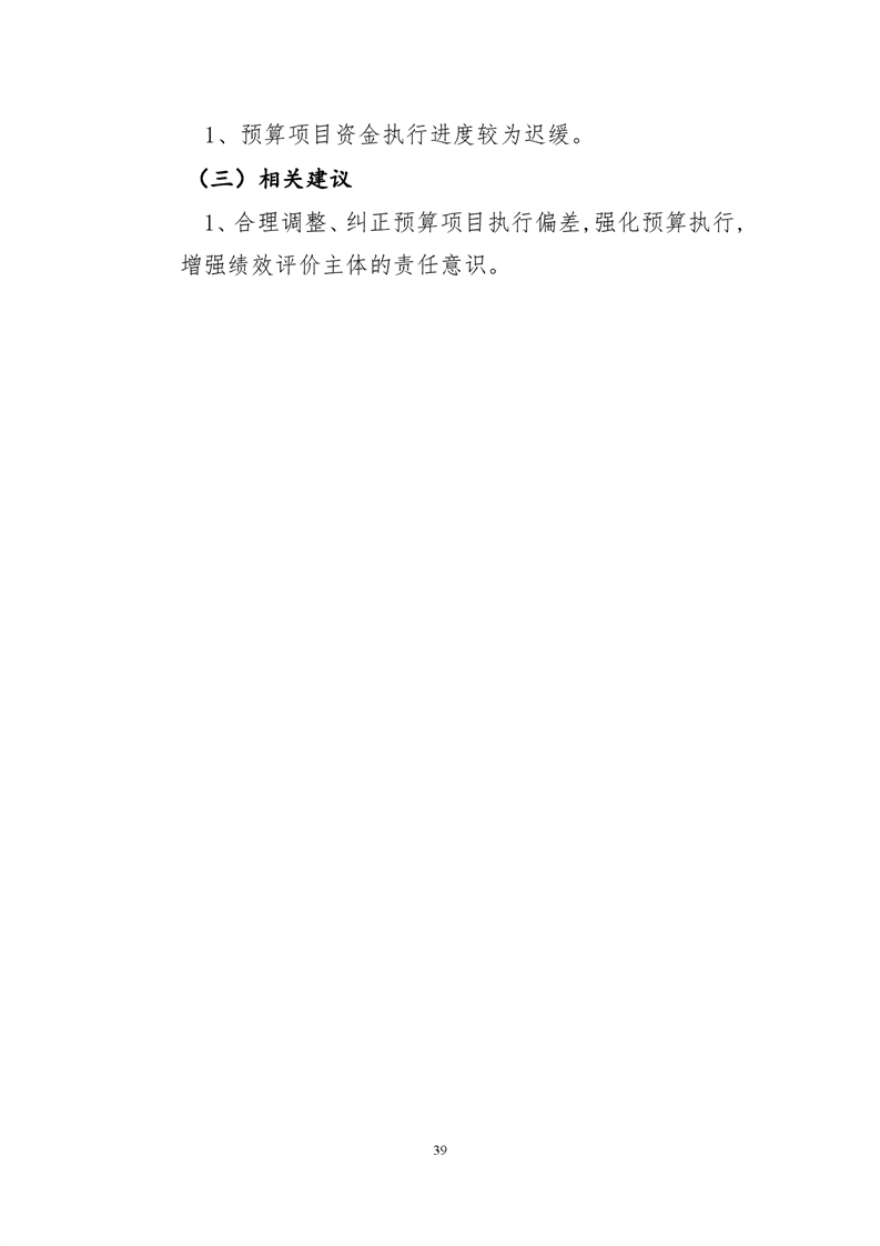
2020年度四川省遂宁市住房公积金管理中心部门决算

来源:市政府办公室 发布时间:2021-08-18 17:17 浏览次数: 字体: [ ] 打印


























































扫一扫在手机打开当前页
Baidu
map