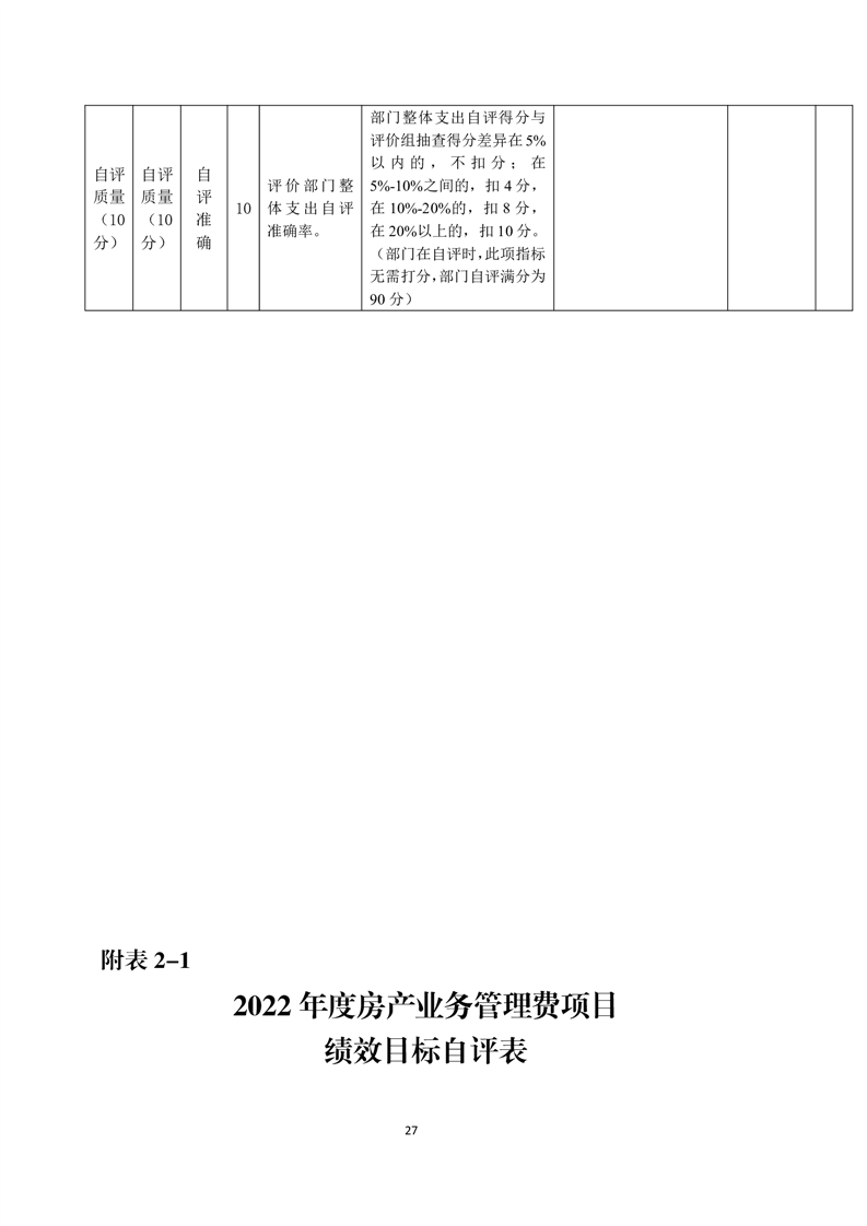
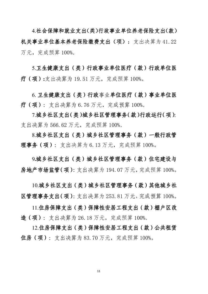
预决算及“三公”经费
遂宁市住房保障和房屋管理局2022年单位决算编制说明
来源:遂宁市住房和城乡建设局
发布时间:2023-08-25 18:33
浏览次数:
字体: [
大
中
小
]
打印
附件:
2022年决算公开附表.xls
扫一扫在手机打开当前页
map