政府信息公开
预决算及“三公”经费

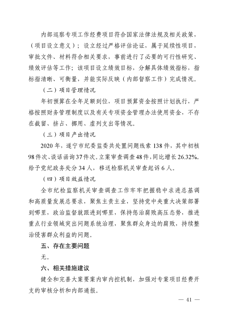
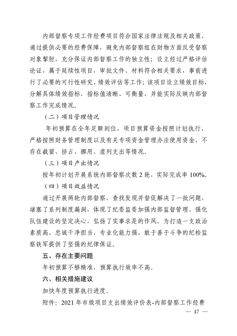
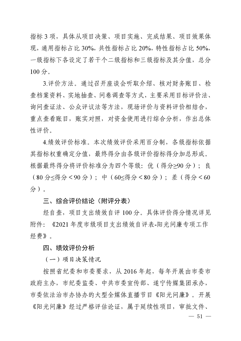
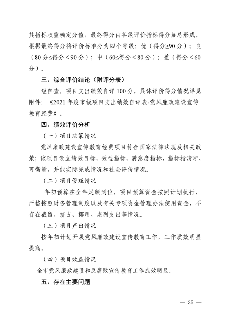
2020年度中共遂宁市纪律检查委员会部门决算(本级)

来源:中共遂宁市纪律检查委员会 发布时间:2021-08-20 18:13 浏览次数: 字体: [ ] 打印


























































扫一扫在手机打开当前页
Baidu
map