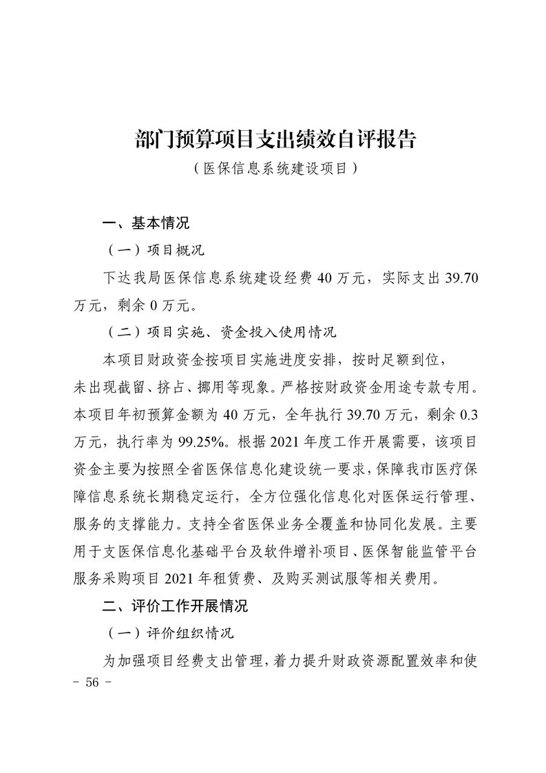
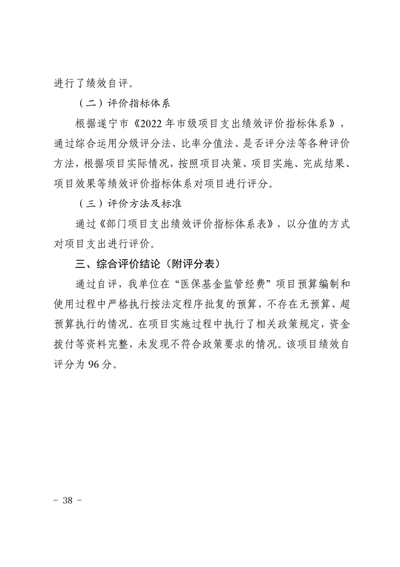
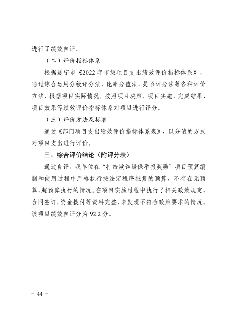
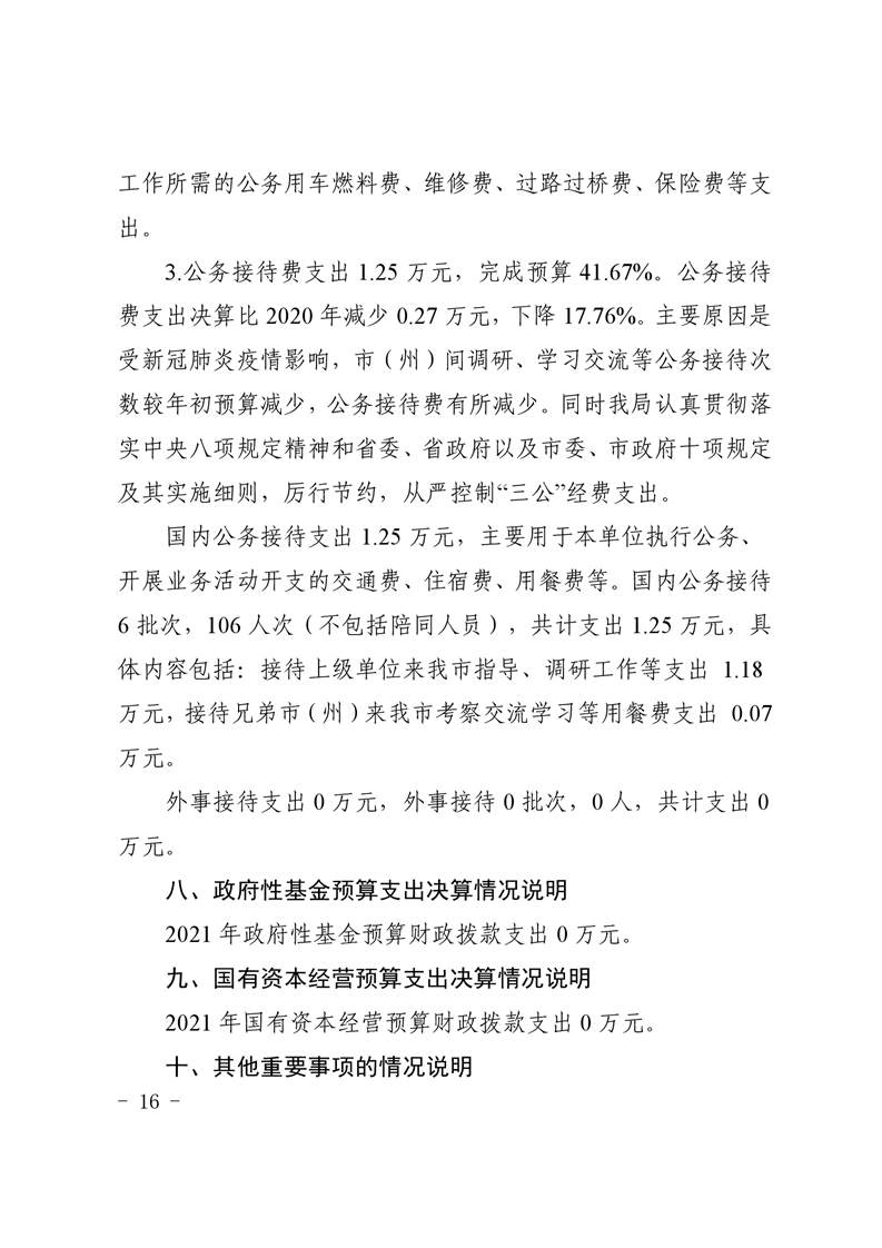
政府信息公开
预决算及“三公”经费

遂宁市医疗保障局2021年度单位决算公开

来源:遂宁市医疗保障局 发布时间:2022-09-09 16:04 浏览次数: 字体: [ ] 打印








































































扫一扫在手机打开当前页
Baidu
map