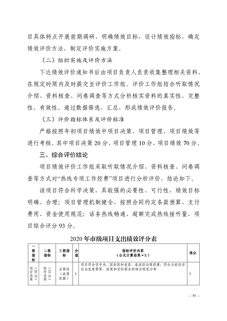
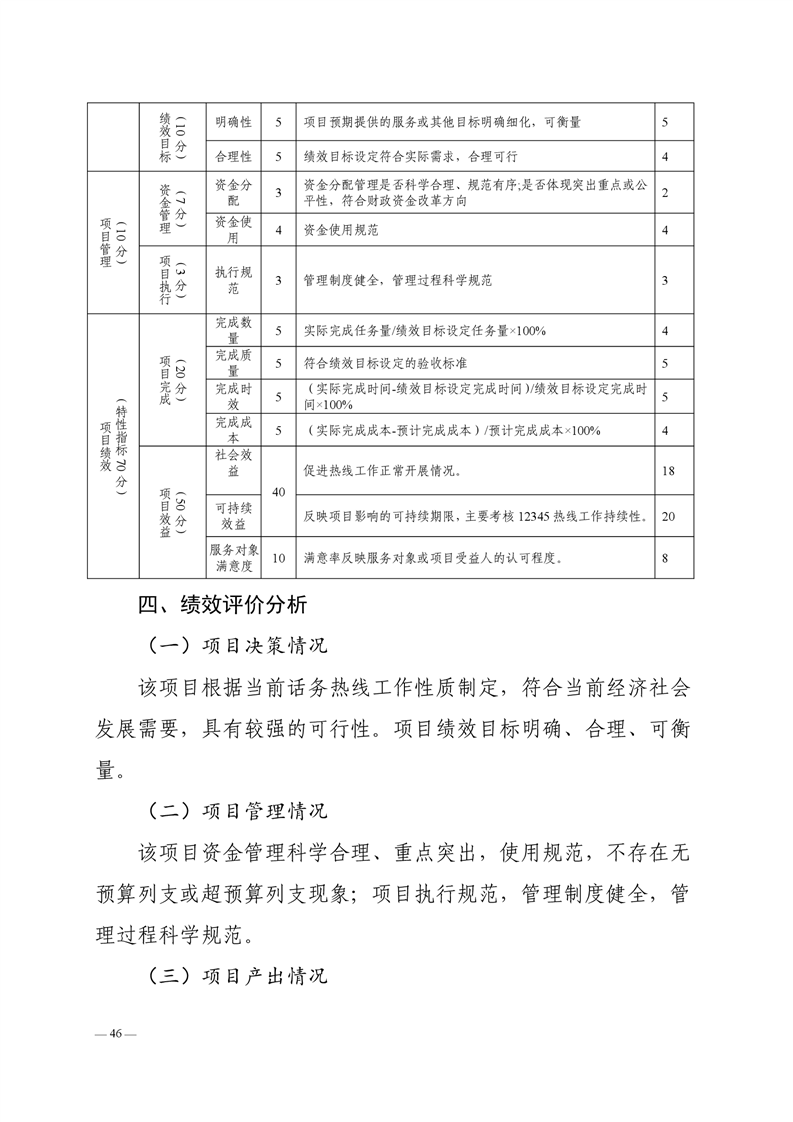
政府信息公开
预决算及“三公”经费

2020年度遂宁市政府服务热线中心单位决算

来源:市政府办公室 发布时间:2021-08-20 15:08 浏览次数: 字体: [ ] 打印























































扫一扫在手机打开当前页
Baidu
map