政府信息公开
预决算及“三公”经费

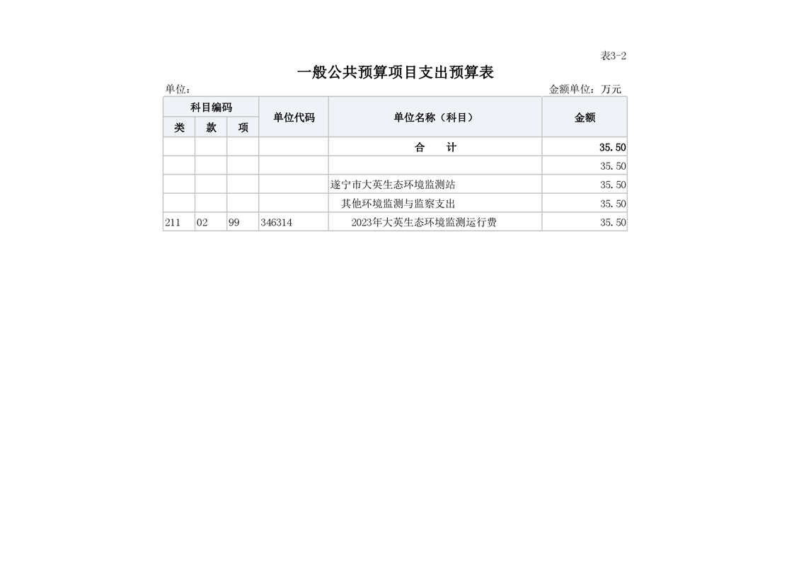
遂宁市大英生态环境监测站2023年预算

来源:遂宁市生态环境局 发布时间:2023-02-14 17:49 浏览次数: 字体: [ ] 打印




























扫一扫在手机打开当前页
Baidu
map