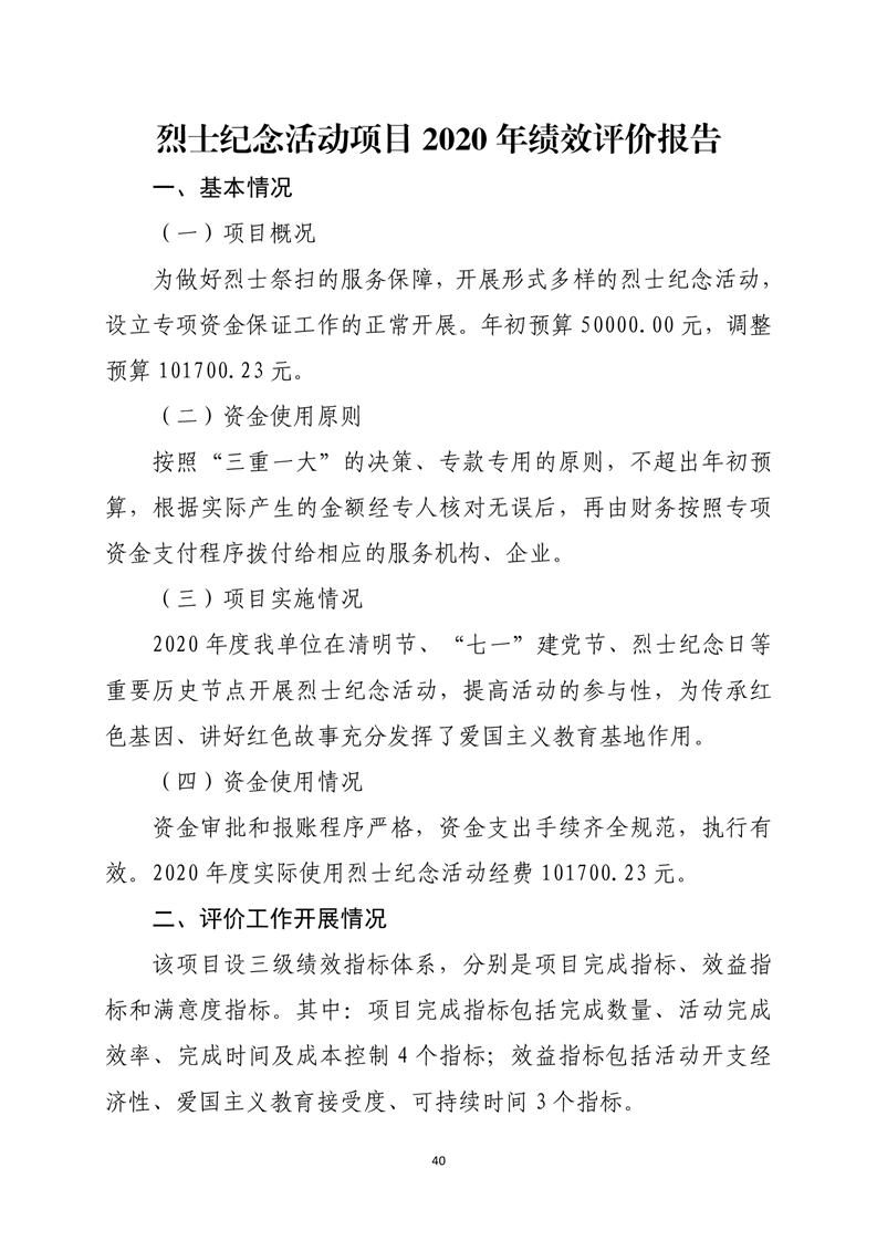
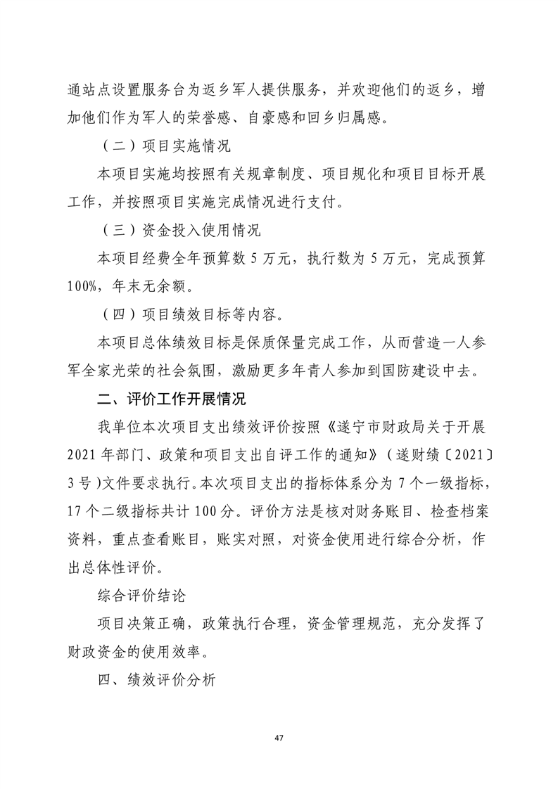
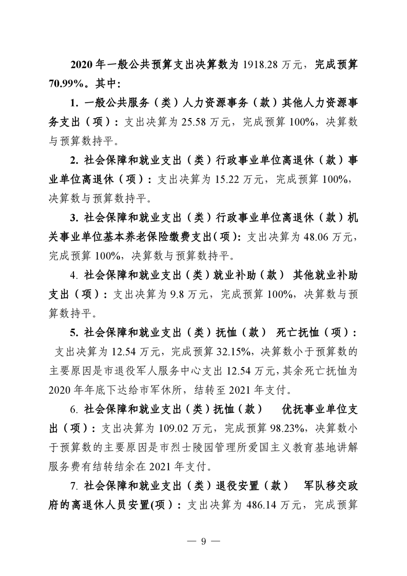
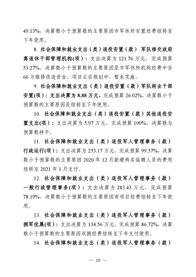
政府信息公开
预决算及“三公”经费

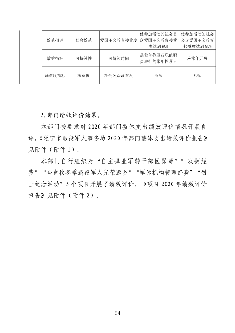
2020年度四川省遂宁市退役军人事务局汇总部门决算

来源:遂宁市退役军人事务局 发布时间:2021-08-20 12:42 浏览次数: 字体: [ ] 打印





















































扫一扫在手机打开当前页
Baidu
map