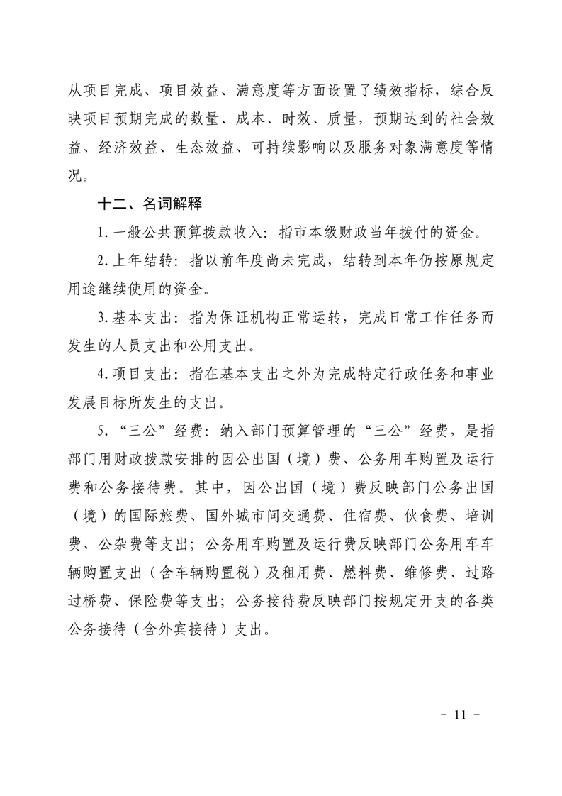
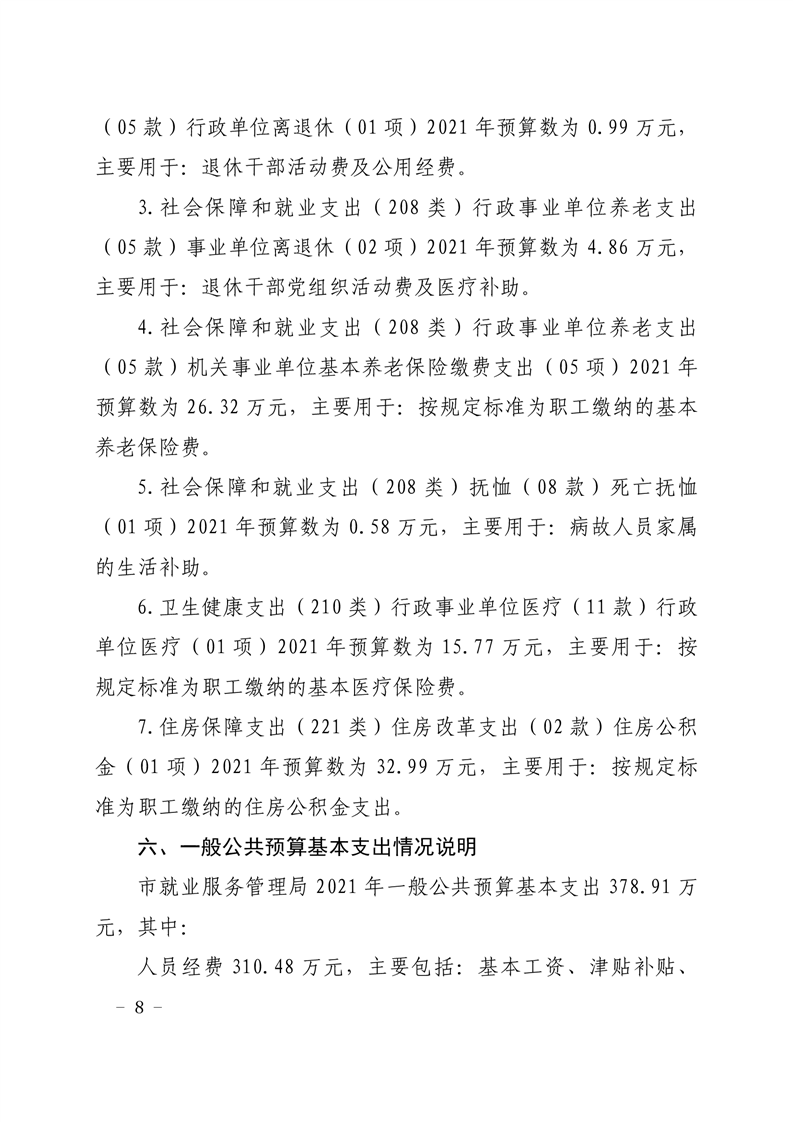
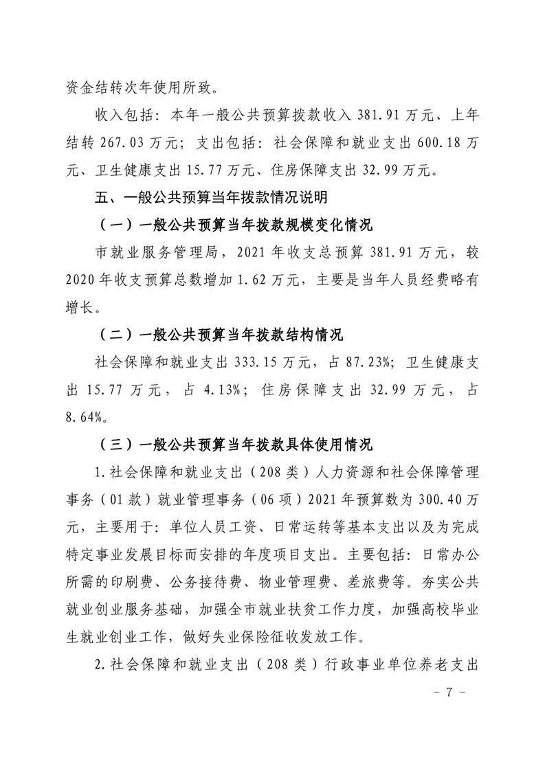
预决算及“三公”经费
遂宁市就业服务管理局2021年部门预算
来源:遂宁市人力资源和社会保障局
发布时间:2021-03-10 15:15
浏览次数:
字体: [
大
中
小
]
打印
附件:
4.2021年部门项目绩效目标表.xls
3.2021年部门整体支出绩效目标申报表.xls
2.2021年部门预算报表.xls
扫一扫在手机打开当前页
map