预决算及“三公”经费
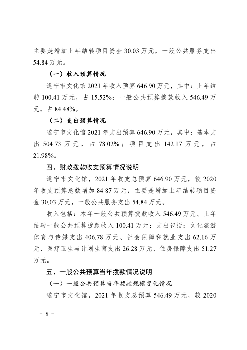
遂宁市文化馆2021年部门预算
来源:遂宁市文化广播电视和旅游局[官网]
发布时间:2021-03-11 10:38
浏览次数:
字体: [
大
中
小
]
打印
附件:
部门整体支出绩效目标申报表.xls
部门预算报表(预算公开).xls
项目绩效目标上会表.xls
扫一扫在手机打开当前页
map