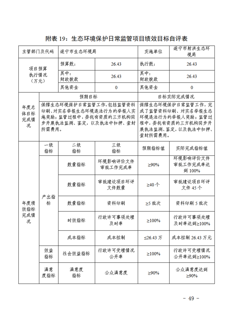
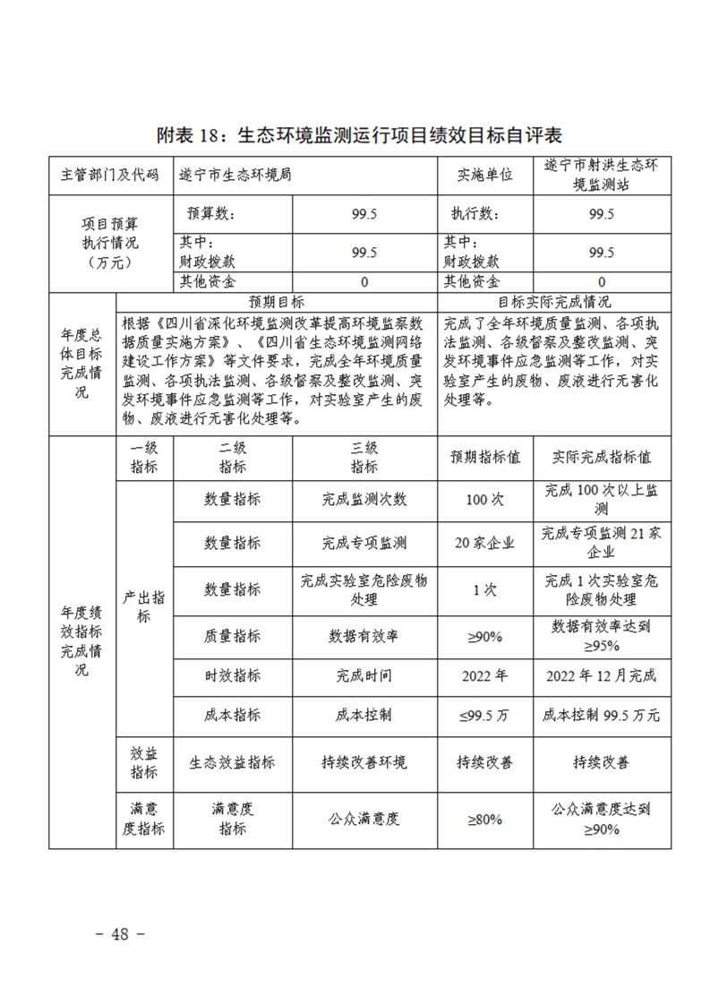
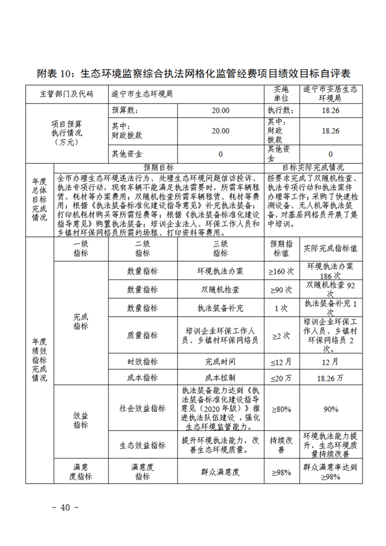
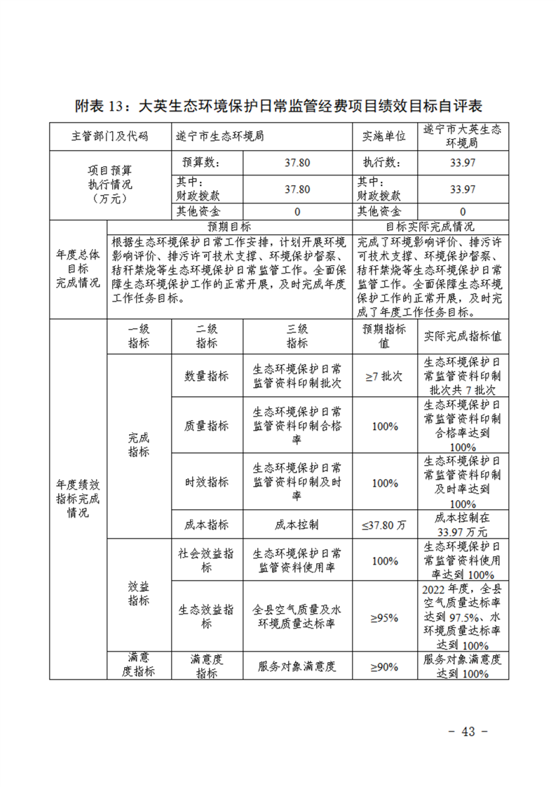
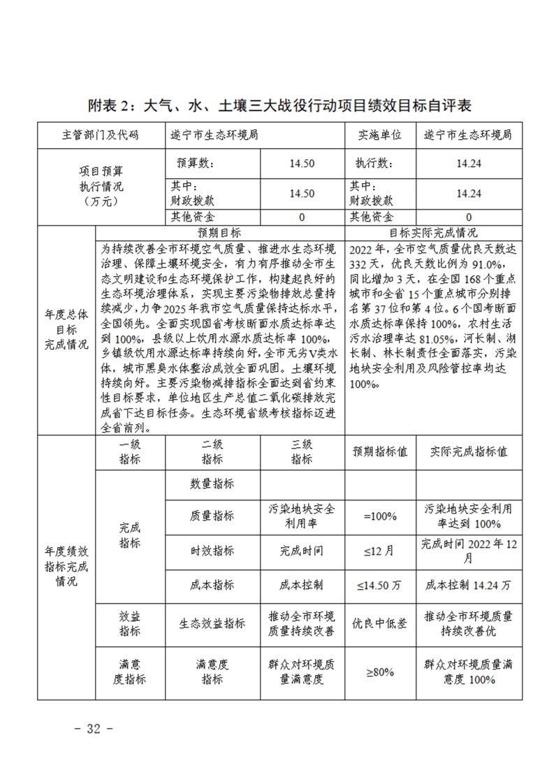
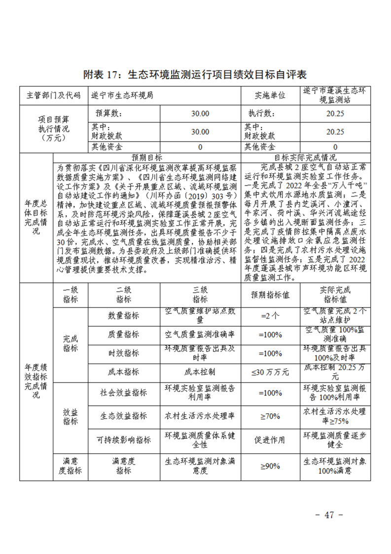
预决算及“三公”经费
2022年度遂宁市生态环境局部门决算
来源:遂宁市生态环境局
发布时间:2023-08-25 16:03
浏览次数:
字体: [
大
中
小
]
打印
附件:
四川省遂宁市生态环境局2022年部门决算公开表.xls
扫一扫在手机打开当前页
map