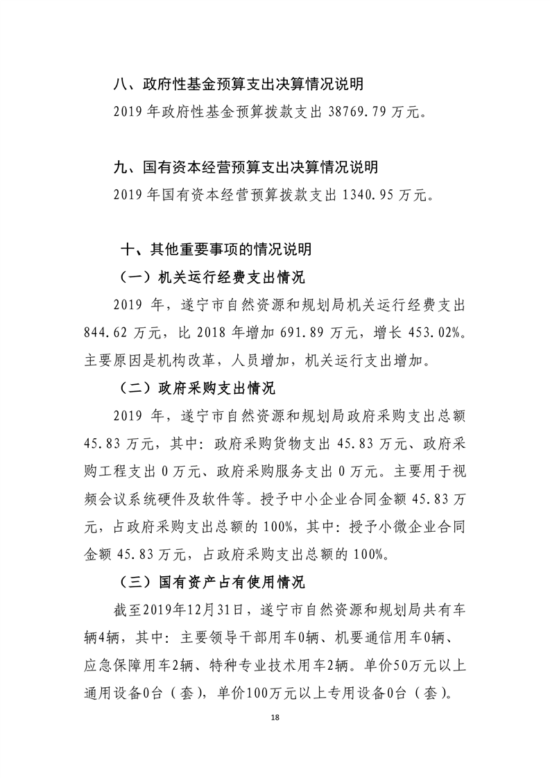
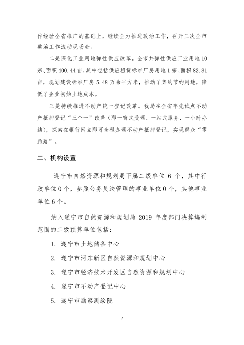
预决算及“三公”经费
2019年度遂宁市自然资源和规划局部门决算
来源:遂宁市自然资源和规划局
发布时间:2020-09-23 16:26
浏览次数:
字体: [
大
中
小
]
打印
附件:
遂宁市自然资源和规划局汇总.xls
遂宁市自然资源和规划局2019年部门决算公开.docx
扫一扫在手机打开当前页
map