政府信息公开
预决算及“三公”经费

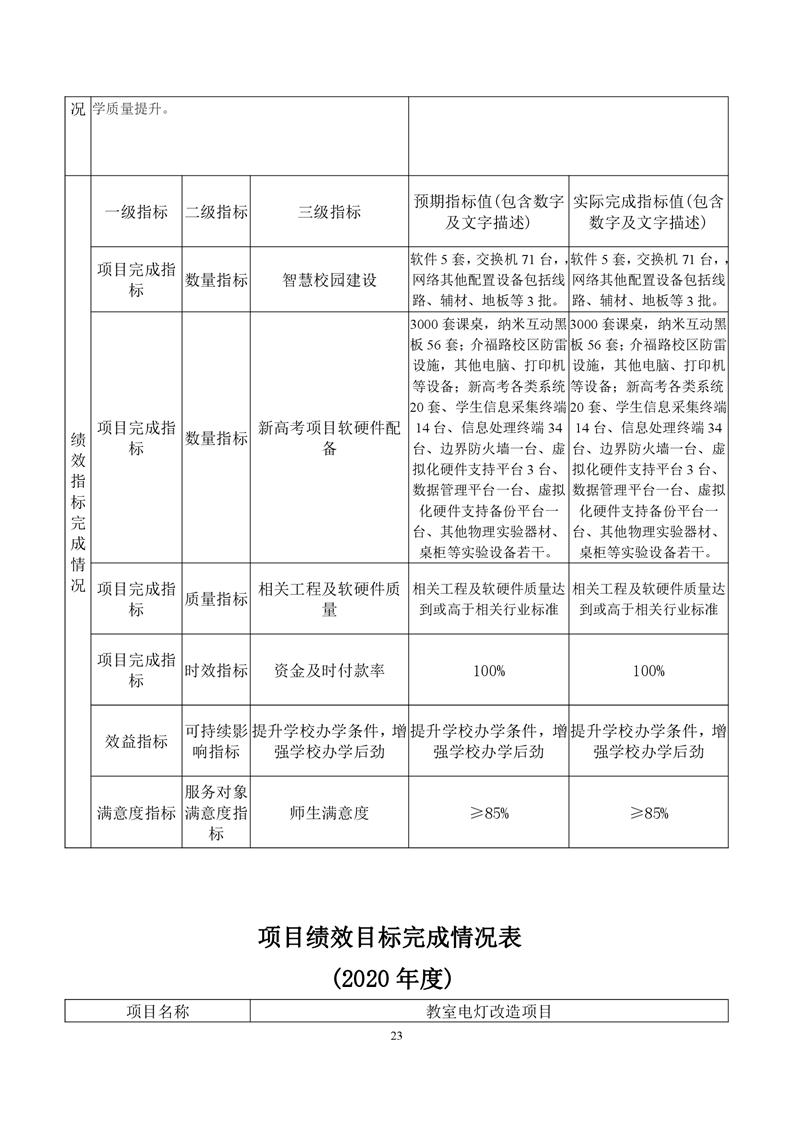
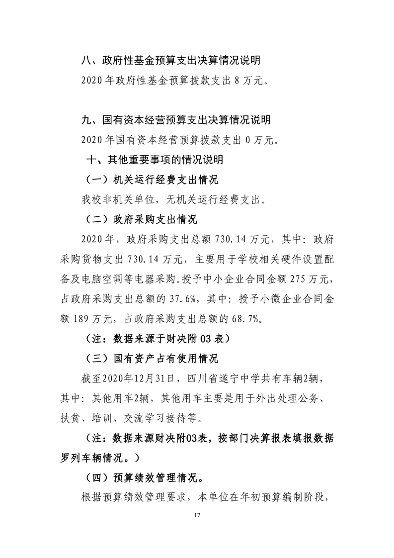
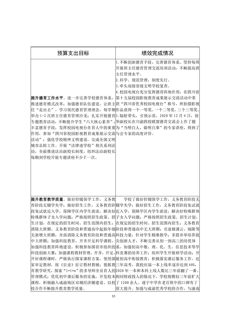
2020年度 四川省遂宁中学校部门决算

来源:四川省遂宁中学 发布时间:2021-08-20 14:46 浏览次数: 字体: [ ] 打印












































扫一扫在手机打开当前页
Baidu
map