政府信息公开
预决算及“三公”经费

2020年度遂宁市发展和改革委员会部门决算(本级)

来源:遂宁市发展改革委 发布时间:2021-08-20 16:04 浏览次数: 字体: [ ] 打印















































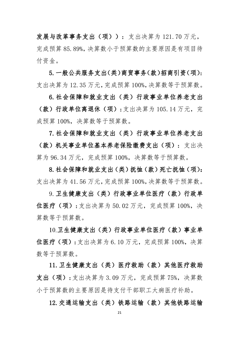
扫一扫在手机打开当前页
Baidu
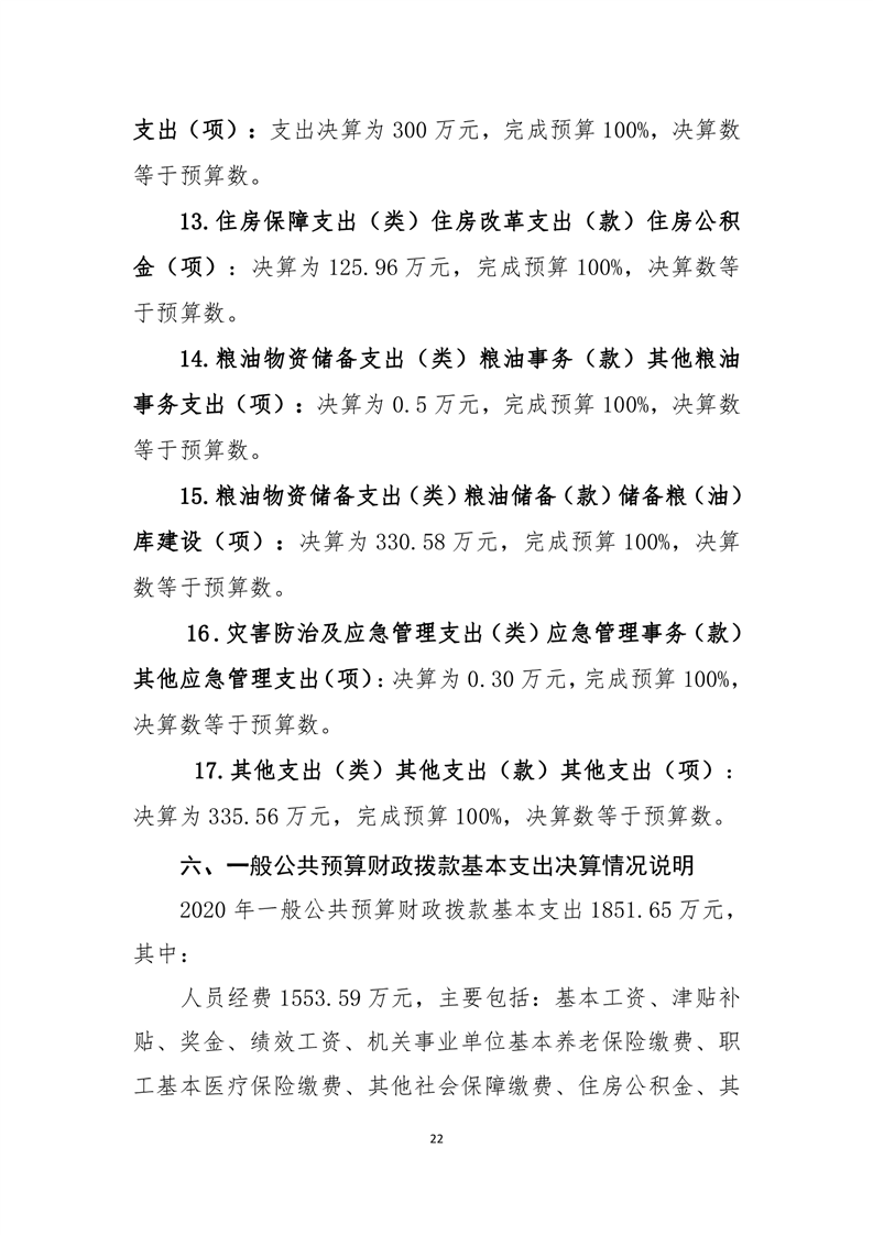
map