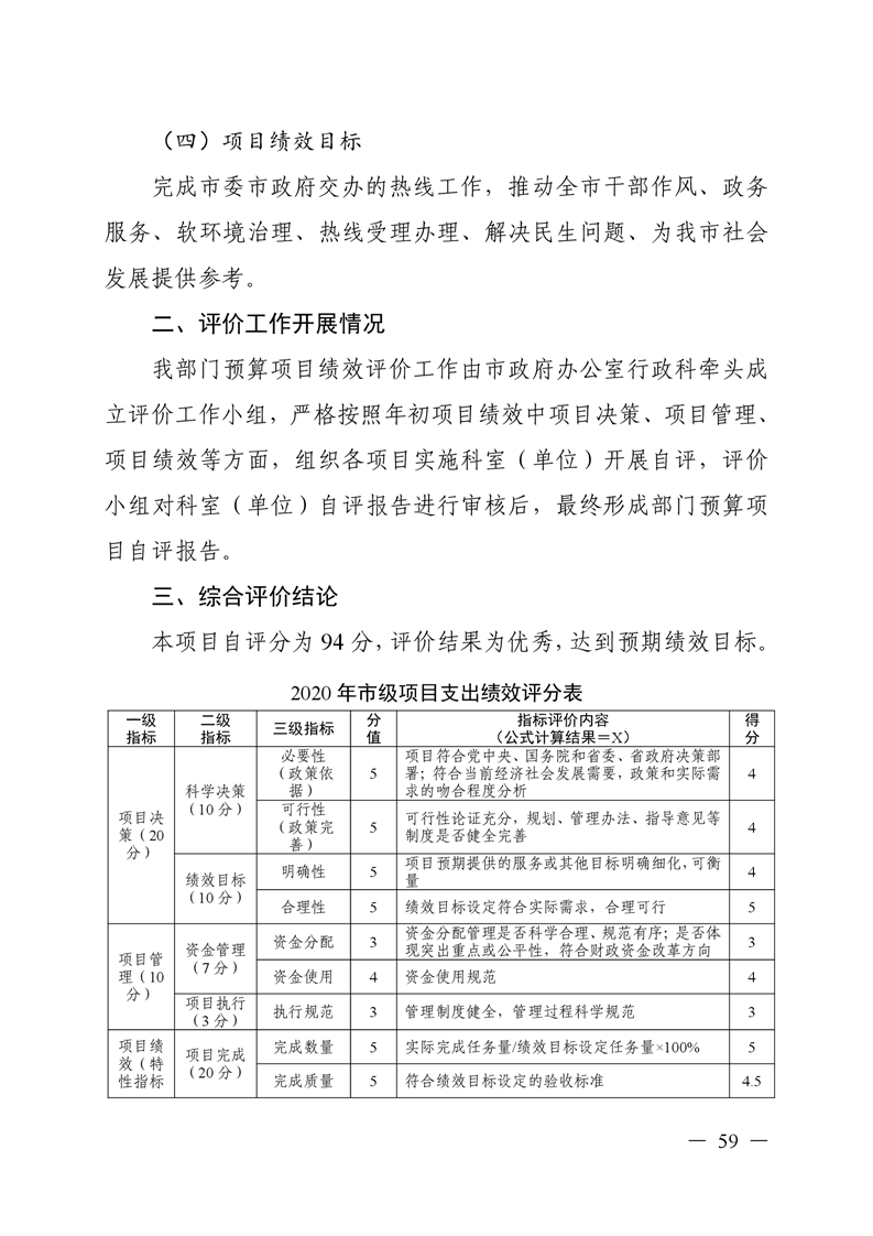
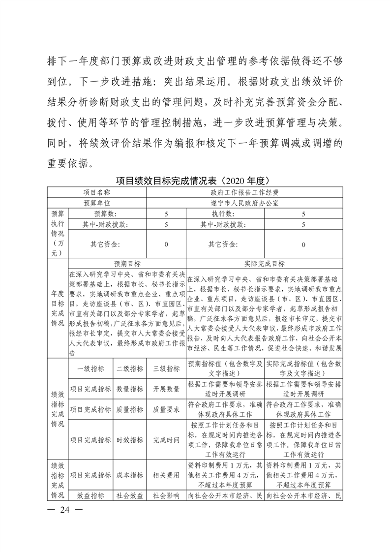
预决算及“三公”经费
2020年度四川省遂宁市人民政府办公室部门决算(汇总)
来源:市政府办公室
发布时间:2021-08-25 15:04
浏览次数:
字体: [
大
中
小
]
打印
附件:
附件1:四川省遂宁市人民政府办公室2020年度部门决算批复表(汇总).xls
附件2:四川省遂宁市人民政府办公室2020年度部门决算公开表(汇总).xls
扫一扫在手机打开当前页
map