政府信息公开
其他|其他

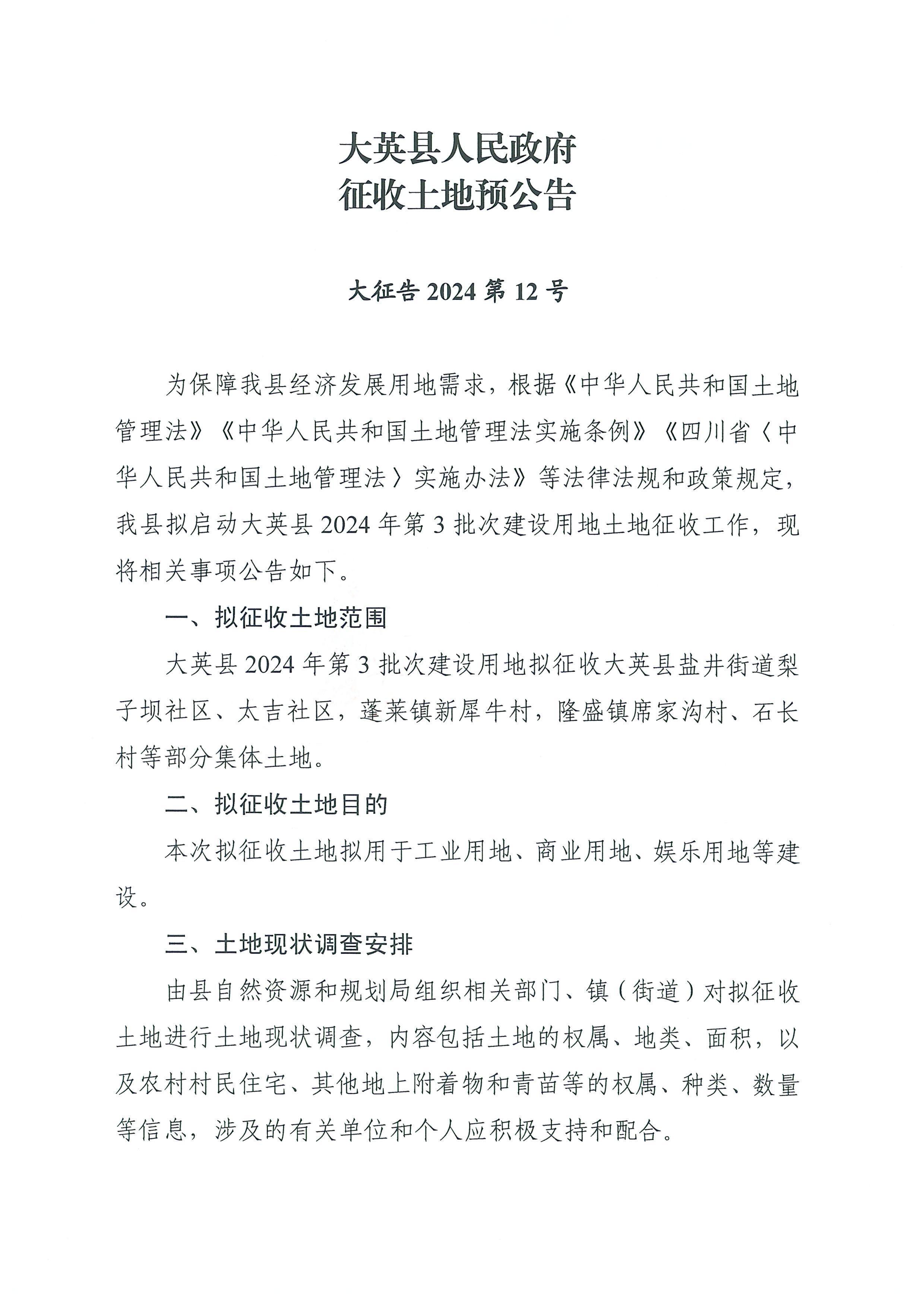
大英县人民政府征收土地预公告(大征告2024第12号)

来源:市自然资源和规划局 发布时间:2024-08-20 17:18 浏览次数: 字体: [ ] 打印

扫一扫在手机打开当前页
Baidu
map