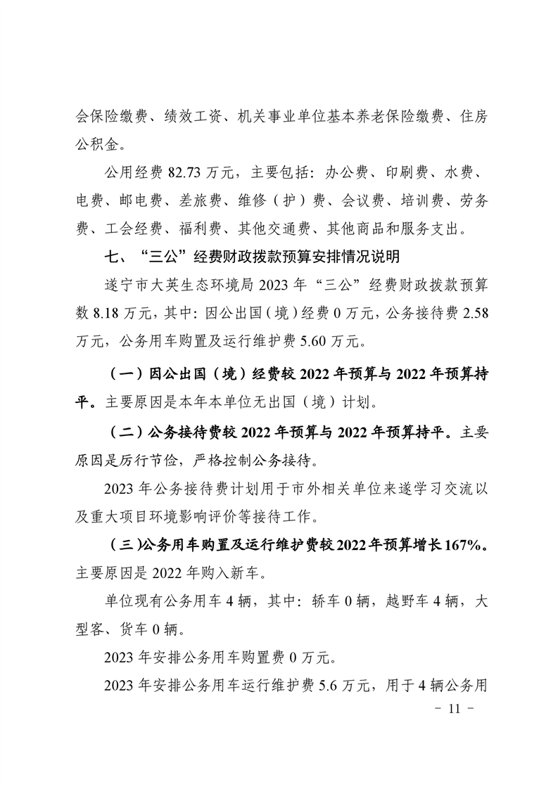
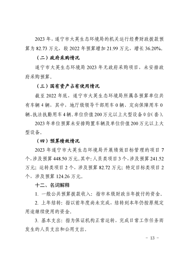
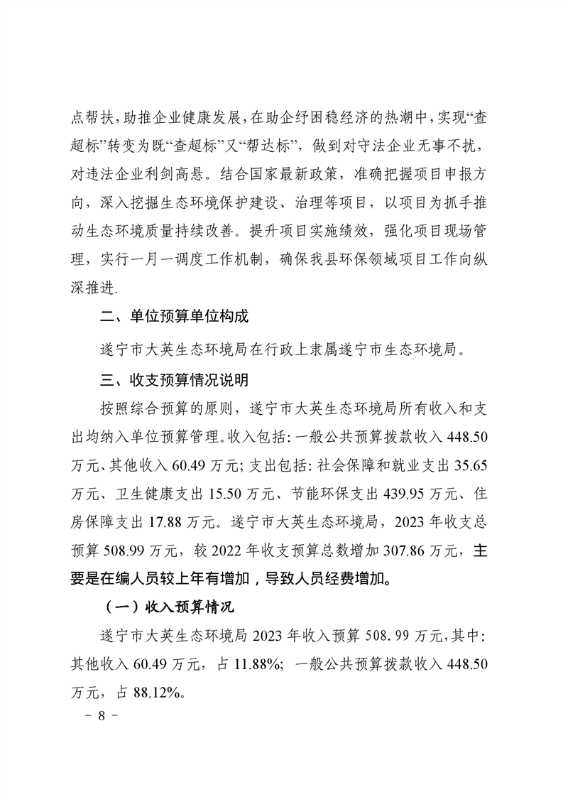
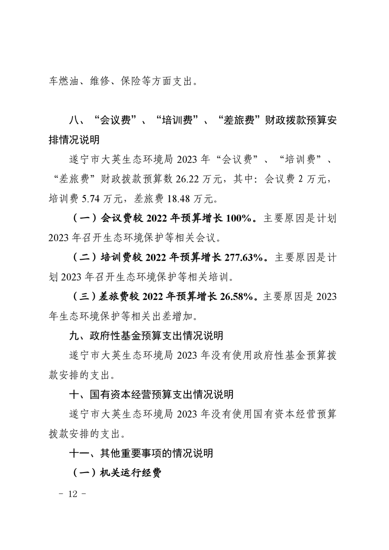
政府信息公开
预决算及“三公”经费

遂宁市大英生态环境局2023年单位预算

来源:遂宁市生态环境局 发布时间:2023-02-14 17:55 浏览次数: 字体: [ ] 打印
































扫一扫在手机打开当前页
Baidu
map